Os controladores lógicos programáveis (PLCs ou CLPs) são computadores de grau industrial que podem ser programados para monitorar e controlar máquinas e processos em tempo real. Eles possuem capacidades avançadas de rede e protocolos de comunicação, podendo ser integrados a outros componentes de automação. A flexibilidade de programação dos CLPs permite que sejam personalizados para atender às necessidades específicas de diferentes aplicações, que vão desde processos de fabricação simples até linhas de produção complexas. Os CLPs são fáceis de programar e instalar, têm tempos de resposta rápidos, oferecem compatibilidade com diversas redes e são convenientes para testar e solucionar problemas, tornando-se altamente confiáveis. Um Sistema de Controle Distribuído (DCS) é um exemplo de um tipo de CLP. Este guia abrangente explorará seus princípios fundamentais, tipos, padrões de programação, critérios de seleção para diferentes aplicações e seu papel no avanço da Indústria 4.0 e além.
Tipos de CLPs disponíveis nas indústrias
Os CLPs estão disponíveis em diferentes subcategorias, sendo cada uma projetada para atender aos requisitos únicos de um processo ou indústria específica. A seguir estão os tipos de CLPs com base em suas capacidades e outras características:
- CLP compacto
Um CLP compacto é uma solução eficiente em termos de espaço e custo para usuários em pequena escala. Ele possui um formato pequeno com capacidade de I/O fixa, determinada pelo fabricante. PLCs compactos possuem uma fonte de alimentação integrada, CPU, interfaces de I/O e outros componentes alojados em um chassi compacto. Eles são mais baratos e adequados para requisitos básicos de controle. No entanto, podem ser difíceis de reparar e solucionar problemas. - CLP modular
Um CLP modular possui um módulo separado para cada componente de hardware. Esses CLPs apresentam diferentes módulos, como módulo de fonte de alimentação, módulos de I/O e módulo de CPU, que são conectados em um mesmo barramento. Os CLPs modulares estão disponíveis em tamanhos variados e possuem diferentes capacidades de fonte de alimentação e computação. Esse tipo de CLP é adequado para projetos de grande escala e é mais fácil de reparar e ampliar. - Soft PLC
Um Soft PLC, ou controlador lógico programável baseado em software, é um sistema de controle virtualizado que roda em hardware de computadores de uso geral. Diferentemente dos CLPs tradicionais baseados em hardware, os Soft CLPs utilizam programas de software para emular a funcionalidade de um CLP. Esses CLPs combinam as funções de CLPs convencionais com as de registradores de dados, gateways de comunicação e outros elementos, como IHMs e servidores web. Soft PLCs oferecem flexibilidade e escalabilidade, permitindo que os usuários implantem lógica de controle em computadores industriais padrão ou sistemas embarcados. São frequentemente usados em aplicações com espaço limitado para hardware ou em que o sistema de controle precisa rodar em infraestrutura computacional existente. Soft PLCs são fáceis de programar, podem ser acessados remotamente e podem ser integrados com aplicativos de software de terceiros em ambientes de automação industrial. - CLP de segurança
Um CLP de segurança é um tipo especial de CLP projetado para garantir a segurança de processos industriais e máquinas. Um CLP de segurança suporta todas as aplicações de um CLP padrão, mas possui recursos de segurança avançados e atende aos padrões IEC 61508 e IEC 61511. Os CLPs de segurança possuem redundância, capacidade de auto-monitoramento e mecanismos de fail-safe para detectar e responder a situações potencialmente perigosas. Eles são essenciais para a implementação de funções de segurança, como desligamentos de emergência, proteção de máquinas e integridade de processos. - OpenPLC
Um OpenPLC é um CLP de código aberto baseado em software fácil de usar. Ele é o primeiro CLP totalmente funcional padronizado e de código aberto, tanto em software quanto em hardware. O OpenPLC roda em plataformas como Raspberry Pi, Arduino, UniPi, e também como um Soft PLC em sistemas Windows ou Linux. Ele utiliza o OpenPLC Editor, um software em um computador, para criar programas de CLP. É simples de usar e suporta todas as cinco linguagens definidas no padrão IEC 61131-3.
Linguagens de Programação para CLPs
As seguintes linguagens de programação podem ser utilizadas para programar CLPs. Essas linguagens são definidas pelo padrão IEC 61131-3:
- Ladder Logic (Diagrama de Escada)
O Ladder Logic, ou diagrama de escada (LD), é a linguagem de programação mais tradicional e amplamente usada para CLPs. Trata-se de uma representação simbólica de instruções dispostas em “degraus”, como diagramas esquemáticos formatados em escada. O Ladder Logic é fácil de entender, e sua natureza gráfica facilita a compreensão e a depuração do código. - Function Block Diagram (FBD)
O diagrama de blocos funcionais utiliza blocos interconectados, simples ou complexos, para representar graficamente os fluxos de processos. É semelhante ao Ladder Logic, mas pode ser mais modular e frequentemente é usado para aplicações de controle mais complexas. Blocos de funções predefinidos são amplamente usados para tarefas repetitivas e sistemas de controle, reduzindo o tempo de desenvolvimento e melhorando a manutenção. - Sequential Function Chart (SFC)
O gráfico de funções sequenciais apresenta graficamente etapas, ações e transições interconectadas. Ele ajuda a descrever processos complexos com várias etapas e estágios. A linguagem SFC pode simplificar um processo complicado, dividindo-o em tarefas mais gerenciáveis, facilitando os testes, o entendimento e a solução de problemas. - Texto Estruturado (ST)
O texto estruturado é uma linguagem de programação de alto nível, semelhante a C ou C++. Ela permite estruturas de programação mais complexas, como loops e declarações condicionais. O ST é mais adequado para algoritmos de controle complexos e operações matemáticas. Além disso, ajuda a criar módulos de código reutilizáveis, economizando tempo e reduzindo erros. - Instruction List (IL)
A Instruction List é uma linguagem de programação baseada em texto de baixo nível, que se assemelha à linguagem assembly. Utiliza instruções mnemônicas para representar operações específicas. Embora seja menos comum que Ladder Logic ou Texto Estruturado, pode ser útil em certas situações.
Critérios para selecionar o CLP adequado para a aplicação
Você deve considerar os seguintes fatores para a seleção de um CLP em uma operação específica:
Requisitos do Processo:
Este critério abrange as necessidades específicas da aplicação de automação. Inclui fatores como a complexidade do sistema de controle, o número de loops a serem controlados, a quantidade de eventos críticos em relação ao tempo, a velocidade de operação do processo ou máquina e as interfaces de comunicação necessárias. O CLP selecionado deve ser capaz de lidar com as demandas atuais e futuras do processo.
Capacidade de Entrada/Saída (I/O):
A capacidade de I/O refere-se à quantidade de sinais de entrada e saída que um processador pode gerenciar. Determinar os sinais de I/O necessários depende do número de dispositivos no processo que exigem controle ou monitoramento. Os CLPs devem incorporar margens suficientes para pontos de I/O adicionais. Normalmente, ao aumentar os pontos de I/O calculados com uma margem adicional de 10% a 20%, pode-se obter uma estimativa para expansão. No entanto, ao realizar pedidos efetivos, ajustes no número de pontos de entrada/saída devem ser feitos, considerando as características específicas do produto CLP do fabricante.
Memória e Velocidade de Processamento:
O poder de processamento de um processador dita a velocidade com que as tarefas de controle são executadas e a resposta aos sinais de I/O. O desempenho do CLP depende do poder de processamento. A memória é outro fator essencial ao selecionar um processador para o hardware do CLP. A memória armazena os dados e programas que o processador executa. A quantidade de memória necessária depende da complexidade das funções de controle e do tamanho dos programas.
Fonte de Alimentação:
As especificações descritas no manual do produto devem corresponder à seleção e ao design da fonte de alimentação do CLP. Os CLPs industriais geralmente funcionam com tensões de 120 volts ou 240 volts AC. A fonte de alimentação do CLP reduz essa tensão AC e a transforma em 24 volts DC. Enquanto algumas fontes de alimentação estão integradas ao processador, outras são acomodadas em um módulo distinto fora do gabinete do CLP ou conectadas por meio de cabeamento fixo.
Protocolo de Comunicação:
A conectividade desempenha um papel crucial na operação do CLP. A confiabilidade e a velocidade da rede de comunicação são essenciais para a operação do sistema CLP. Durante o projeto, o projetista deve avaliar as opções de comunicação do CLP e buscar um produto que suporte uma ampla gama de protocolos e interfaces de comunicação, incluindo Ethernet/IP, Modbus, DeviceNet, Profibus ou OPC-UA. Além disso, a compatibilidade com a infraestrutura de rede atual ou antecipada é essencial para garantir uma integração perfeita com dispositivos como IHMs, sistemas SCADA ou sistemas de terceiros.
Programação:
Você deve selecionar um CLP com base nas linguagens de programação que ele suporta e no software de programação que o acompanha. Certifique-se de que, na fase de implementação, a linguagem de programação escolhida seja confortável para os programadores ou comumente usada em sua organização. Isso aumentará a eficiência. As características de programação do CLP escolhido devem ser tais que possam ser rapidamente desenvolvidas, solucionadas e mantidas.
Escalabilidade:
À medida que as necessidades de automação podem mudar ou se expandir ao longo do tempo, é necessário atualizar o dispositivo CLP para atender a essas novas demandas. O projetista deve procurar escalabilidade para garantir que o sistema de automação possa se adaptar aos requisitos futuros sem a necessidade de uma revisão completa. Escolher um CLPque suporte módulos de I/O adicionais ou expansão de memória assegura que o sistema possa gerenciar efetivamente o aumento de processos e equipamentos.
Compatibilidade:
O CLP selecionado deve ser compatível com os sistemas e equipamentos existentes na instalação, incluindo protocolos de comunicação, módulos de I/O e outros componentes. Componentes incompatíveis podem causar mau funcionamento do sistema, levando potencialmente a riscos de segurança e aumento do tempo de inatividade.
Segurança e Proteção:
Ao projetar um CLP as principais prioridades devem ser a segurança e a proteção. O CLP deve incorporar funções de segurança integradas para evitar falhas; caso a falha seja inevitável, ele deve garantir uma falha segura. Em termos de proteção, quaisquer bugs ou vulnerabilidades devem ser identificados e resolvidos prontamente. O CLP deve ser seguro e confiável para mitigar os riscos de ataques cibernéticos ou violações de dados. Além disso, o sistema deve incorporar múltiplas camadas de segurança para garantir uma comunicação segura.
Suporte e Serviço:
A capacidade do fabricante de oferecer suporte técnico e serviços pós-venda é uma consideração essencial durante a seleção de um CLP. Escolha um CLP de um fabricante que ofereça suporte técnico abrangente, programas de treinamento e manutenção para garantir uma operação e solução de problemas tranquilos. Isso previne quaisquer potenciais desafios operacionais durante a implantação do CLP.
Seleção correta do módulo de I/O para CLP
As especificações técnicas e as considerações econômicas gerais da solução pretendida devem influenciar a escolha do tipo de módulo de I/O. A seguir, estão alguns tipos comuns de módulos de I/O, juntamente com as especificações necessárias:
Módulo de I/O digital:
Ele conecta dispositivos de entrada de campo com características LIGAR/DESLIGAR, como chaves seletoras, botões de pressão e interruptores de limite. O controle de saída é limitado a dispositivos como luzes, relés, solenóides e acionadores de motor que requerem uma comutação simples do tipo LIGAR/DESLIGAR. A classificação de I/O discreto cobre entradas e saídas orientadas por bits. Nesse tipo de entrada ou saída, cada bit representa um elemento completo de informação e fornece o status de algum contato externo ou a presença ou ausência de energia em um circuito de processamento.
Uma fonte de tensão fornecida pelo campo alimenta cada módulo de I/O discreto. Como essas tensões podem ter diferentes magnitudes ou tipos, os módulos de I/O estão disponíveis em várias classificações de tensão AC e DC. Os próprios módulos recebem sua tensão e corrente para operação adequada do plano de fundo do rack do gabinete no qual estão inseridos. A fonte de alimentação do módulo do CLP fornece energia para o plano de fundo. Ela é usada para alimentar os componentes eletrônicos na placa de circuito do módulo de I/O. As correntes relativamente mais altas exigidas pelas cargas de saída são fornecidas diretamente pela fonte de energia do campo conectada ao módulo de saída discreto.
Módulo de I/O analógico:
Os módulos de entrada analógica podem ser divididos em tipos de entrada de corrente, tipos de entrada de tensão, tipos de entrada de termopar, etc., dependendo do tipo de sinais de entrada analógica. Comparados aos I/Os discretos, que possuem apenas dois estados (ligado/desligado), os dispositivos analógicos representam quantidades físicas que podem ter um número infinito de valores. Entradas e saídas analógicas típicas variam de 0 a 20 mA, 4 a 20 mA ou 0 a 10 V.
O módulo de interface de entrada analógica contém o circuito necessário para aceitar um sinal analógico de tensão ou corrente proveniente de um transmissor de nível de campo. Esse sinal de entrada é convertido de analógico para digital para uso pelo processador. O circuito do módulo de saída analógica aceita o valor digital do processador e o converte novamente em um sinal analógico que aciona o dispositivo de campo.
Os módulos de entrada analógica geralmente possuem vários canais de entrada que permitem a interface de 4, 8 ou 16 dispositivos com o PLC. Os dois tipos básicos de módulos de entrada analógica são os de detecção de tensão e os de detecção de corrente. Sensores analógicos medem uma quantidade física variável em um intervalo específico e geram um sinal de tensão ou corrente correspondente.
As quantidades físicas padrão medidas pelos módulos analógicos de um PLC incluem temperatura, velocidade, nível, fluxo, peso, pressão e posição. Por exemplo, um sensor pode medir temperaturas de 0 a 500 °C e gerar um sinal de tensão correspondente entre 0 e 10 V.
Módulos de I/O especiais:
Aplicações específicas, como controle de movimento, segurança e comunicação, utilizam esses módulos especializados. Por exemplo, aplicações que envolvem controle de movimento e posição exigem módulos precisos para usinagem e embalagem em alta velocidade. Aplicações de controle de processos utilizam o módulo proporcional-integral-derivativo (PID) com algoritmos PID.
Os módulos de comunicação permitem conectar o PLC a redes locais de alta velocidade. Essa conexão pode diferir da comunicação de rede padrão fornecida pelo PLC.
Práticas de instalação e processos de wiring para CLP
O controlador pode operar sem falhas em qualquer ambiente se as melhores práticas de instalação de CLP e processos de wiring forem seguidos. As melhores práticas ajudam a economizar tempo e esforço para o projetista ou instalador do sistema. Algumas das melhores práticas de instalação e wiring de CLP são:
- Gabinetes
Um gabinete protege os eletrônicos contra umidade, óleo, poeira e adulterações indesejadas. Fabricantes geralmente recomendam gabinetes NEMA 12 para ambientes industriais padrão ou NEMA 4X para ambientes externos ou corrosivos. Gabinetes metálicos fornecem blindagem contra radiações eletromagnéticas. - Considerações de segurança
Circuitos de parada de emergência devem estar presentes para cada máquina sob controle direto do CLP. Um relé mestre de controle (MCR) com fio é geralmente incluído como parte do sistema de fiação, fornecendo um mecanismo para desenergizar o circuito de forma independente do software.
- Posicionamento dos componentes
Os componentes dentro do gabinete devem ser localizados longe de dispositivos que gerem ruídos ou calor. Espaço suficiente deve ser deixado para expansões e acesso às placas e conectores do CLP. - Considerações térmicas
Dissipação eficaz de calor é essencial para evitar falhas. Componentes devem ser espaçados adequadamente dentro do gabinete, e medidas adicionais, como ventiladores ou sopradores, podem ser necessárias em temperaturas altas. - Ruído elétrico
Práticas adequadas de aterramento reduzem problemas causados por sinais elétricos indesejados. Um gabinete bem aterrado protege contra interferências externas. Fiações devem ser roteadas estrategicamente para minimizar o risco de interferências. - Entradas e saídas com vazamento
Alguns dispositivos de campo podem apresentar pequenas correntes de vazamento no estado DESLIGADO. Um resistor de purga pode ser usado para minimizar a corrente que chega ao módulo, prevenindo ativações indesejadas.
- Aterramento
Um sistema de aterramento bem executado garante segurança elétrica. Todos os componentes devem estar conectados a um único ponto de aterramento de baixa impedância. - Variações de tensão e surtos
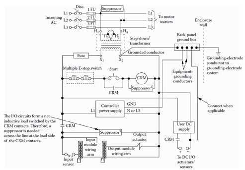
A ausência de supressores de surto em cargas indutivas pode causar falhas no processador e operação errática. Dispositivos de supressão devem ser instalados para minimizar transientes de alta tensão.
Solução de problemas no sistema CLP
Manter o CLP funcional e confiável é crucial para produtividade e eficiência. Em caso de falha, siga estas etapas de solução de problemas:
- Entradas digitais
Use um multímetro de alta impedância para verificar as tensões. As entradas digitais devem corresponder ao status observado no monitor do CLP ou na interface homem-máquina (IHM). - Saídas digitais
Verifique a tensão no terminal da saída e compare com o status lógico do CLP. Corrija problemas de configuração ou substitua módulos defeituosos, se necessário. - Entradas analógicas (4-20 mA)
Use um calibrador de 4-20 mA para verificar os valores mínimos e máximos. Se funcionar corretamente, o problema pode estar fora do hardware do CLP. - Saídas analógicas (4-20 mA)
Coloque um multímetro em série para verificar os valores de corrente. Se funcionar corretamente, o problema também pode ser externo ao CLP. - Outros problemas
Verifique o aterramento, fonte de alimentação e interferências eletromagnéticas (EMI). Recarregue o programa, se necessário.
Seleção do módulo de entrada/saída (I/O) correto para o CLP
A seleção do tipo de módulo de I/O deve ser influenciada pelas especificações técnicas e pelas considerações econômicas gerais da solução pretendida. Alguns tipos comuns de módulos de I/O, juntamente com as especificações necessárias, são:
- Módulo de I/O Digital
Este módulo conecta dispositivos de entrada de campo com características de LIGAR/DESLIGAR, como chaves seletoras, botões de pressão e interruptores de limite. O controle de saída é limitado a dispositivos como luzes, relés, solenóides e acionadores de motor que requerem apenas comutação do tipo LIGAR/DESLIGAR. A classificação de I/O discreto cobre entradas e saídas orientadas por bits. Nesse tipo de entrada ou saída, cada bit representa um elemento completo de informação e fornece o status de algum contato externo ou a presença ou ausência de energia em um circuito de processamento.Uma fonte de tensão fornecida pelo campo alimenta cada módulo de I/O discreto. Como essas tensões podem ter diferentes magnitudes ou tipos, os módulos de I/O estão disponíveis em várias classificações de tensão AC e DC. Os módulos recebem sua tensão e corrente para operação adequada do plano de fundo do rack do gabinete no qual estão inseridos. A fonte de alimentação do módulo do CLP fornece energia para o plano de fundo. Essa energia é utilizada para alimentar os componentes eletrônicos na placa de circuito do módulo de I/O.As correntes relativamente mais altas exigidas pelas cargas de saída, no entanto, não são fornecidas pelo plano de fundo. Essas cargas são alimentadas diretamente da fonte de energia de campo conectada ao módulo de saída discreta. Em muitas instalações, as cargas de saída alimentadas por fonte externa e o circuito de controle dentro do módulo de saída discreta compartilham um terminal comum de aterramento. - Módulo de I/O Analógico
Os módulos de entrada analógica podem ser divididos em tipos de entrada de corrente, entrada de tensão, termopar, etc., dependendo do tipo de sinais de entrada analógica. Comparados aos I/Os discretos, que possuem apenas dois estados (ligado/desligado), os dispositivos analógicos representam quantidades físicas que podem ter um número infinito de valores. Entradas e saídas analógicas típicas variam de 0 a 20 mA, 4 a 20 mA ou 0 a 10 V.O módulo de interface de entrada analógica contém o circuito necessário para aceitar um sinal de tensão ou corrente analógica de um dispositivo transmissor de nível de campo. Esse sinal de entrada é convertido de analógico para digital para ser utilizado pelo processador. O circuito do módulo de saída analógica aceita o valor digital do processador e o converte novamente para um sinal analógico que dirige o dispositivo de campo.Os módulos de entrada analógica geralmente possuem múltiplos canais de entrada que permitem a interface com 4, 8 ou 16 dispositivos no CLP. Os dois tipos básicos de módulos de entrada analógica são os de detecção de tensão e os de detecção de corrente. Os sensores analógicos medem uma quantidade física variável em um intervalo específico e geram um sinal de tensão ou corrente correspondente. As quantidades físicas padrão medidas pelos módulos analógicos de um CLP incluem temperatura, velocidade, nível, fluxo, peso, pressão e posição. Por exemplo, um sensor pode medir temperaturas de 0 a 500 °C e gerar um sinal de tensão correspondente entre 0 e 10 V. - Módulos de I/O Especiais
Aplicações específicas, como controle de movimento, segurança e comunicação, utilizam esses módulos especiais. Por exemplo:- Aplicações que envolvem controle de movimento e posição precisam de módulos precisos para processos de alta velocidade em usinagem e embalagens.Aplicações de controle de processos utilizam o módulo proporcional-integral-derivativo (PID), que incorpora algoritmos PID.Módulos de comunicação permitem conectar o CLP a redes locais de alta velocidade, diferenciando-se da comunicação de rede padrão provida pelo CLP.
Variações de tensão e surtos
A supressão é vital, pois a ausência de dispositivos de supressão de surtos em cargas indutivas pode contribuir para falhas no processador e operações erráticas. A RAM pode ser corrompida, e os módulos de I/O podem parecer defeituosos ou redefinir-se. Embora muitos módulos de saída venham equipados com supressão de surtos embutida para mitigar o impacto de transientes de alta tensão, um dispositivo de supressão adicional é necessário ao usar um módulo de saída para controlar dispositivos indutivos, como motores, acionadores de motores, relés e solenóides.
Essa supressão adicional é especialmente crítica se o dispositivo indutivo estiver em série ou em paralelo com contatos mecânicos, como botões ou chaves seletoras. Adicionar um dispositivo de supressão diretamente no circuito da bobina do dispositivo indutivo ajuda a reduzir os efeitos dos transientes de tensão causados pela interrupção da corrente. Isso também prolonga a vida útil dos contatos do interruptor.
Dispositivos de supressão de surtos podem ser necessários ao selecionar proteção para contatos de carga indutiva, como motores e solenóides, para evitar que o ruído elétrico se propague pelos fios do sistema. Comutar cargas indutivas sem supressão de surtos pode reduzir significativamente a vida útil dos contatos dos relés. Esses dispositivos são conectados diretamente à carga, minimizando o arco nos contatos de saída, especialmente ao desligar um dispositivo indutivo com transientes de alta tensão.
Fiação e rotulagem
A fiação adequada é fundamental para o funcionamento correto do módulo de I/O. O design de cada terminal de I/O pode acomodar um ou mais condutores de um tamanho de fio específico. Os usuários devem verificar se o fio tem a bitola e o tamanho corretos para suportar efetivamente a corrente máxima possível.
Um método robusto de rotulagem também deve ser implementado para cada fio de campo e seu ponto de terminação. A rotulagem adequada é igualmente crucial para os processos de manutenção e solução de problemas. Fios podem ser rotulados usando tubulação termorretrátil ou fitas adesivas, enquanto etiquetas autoadesivas podem ser usadas para identificar cada bloco de terminais.
Além disso, você pode implementar um sistema de codificação de cores com base em características semelhantes de sinais. A nomenclatura padrão de rotulagem inclui números de fios, nomes ou números de dispositivos e o endereço de entrada ou saída atribuído. Use abraçadeiras para agrupar os fios adequadamente. Encaminhe esses feixes de fios através de calhas ao lado de outros feixes com características de sinal semelhantes.
Separe os feixes de entrada, energia e saída que transportam os mesmos tipos de sinais em calhas distintas para minimizar os riscos relacionados a interferências.
Solução de problemas no sistema CLP
Um sistema CLP funcional e confiável é essencial para a produtividade, eficiência e prevenção de tempo de inatividade. Em caso de falha no CLP, os operadores devem adotar uma abordagem cuidadosa e sistemática para solucionar o sistema e resolver os problemas. As seguintes abordagens ajudam na solução de falhas comuns em CLPs:
- Entradas Digitais (DIs)
Entradas digitais geralmente têm alta impedância, então as tensões de entrada devem ser verificadas com um multímetro de alta impedância. Usar um verificador de tensão de solenóide de baixa impedância pode, às vezes, gerar resultados confusos. Para uma entrada digital, um indicador no módulo mostra o estado da entrada. Isso deve coincidir com o que é exibido na IHM ou monitor do programador do CLP.Verifique a tensão entre o comum para o ponto em questão no bloco de terminais da placa de I/O e o ponto em análise. Acione o dispositivo de campo e verifique se o status lógico do CLP e a tensão mudam juntos. Se o módulo mostrar o status correto da I/O, mas o monitor ou IHM do CLP não, a configuração do módulo de I/O pode ser suspeita e precisar de substituição. - Saídas Digitais (DOs)
O tipo de saída TRIAC pode exibir uma tensão em um multímetro se não estiver conectado a uma carga devido a uma pequena corrente de vazamento. Para saídas digitais, um indicador no módulo mostra o estado da saída, que deve corresponder ao que é observado na IHM ou monitor do programador do CLP.Verifique a tensão para o ponto de saída no bloco de terminais da placa de I/O e compare com o status lógico do CLP. Se houver discrepâncias, a configuração ou o próprio módulo pode precisar de reparos ou substituição. - Entradas Analógicas (4-20 mA)
Para solucionar problemas de uma entrada analógica, desconecte temporariamente a fiação do campo. Use um calibrador de 4–20 mA no ponto, selecionando “passivo” ou “ativo” conforme apropriado para a configuração de entrada. Verifique se o valor recebido pela entrada analógica corresponde aos níveis esperados de corrente para os valores mínimo, máximo e intermediário. - Saídas Analógicas (4-20 mA)
Se necessário, um multímetro pode ser colocado em série no modo de corrente para verificar os valores de saída analógica do CLP em 0%, 50% e 100%. Se esses valores estiverem corretos, o problema pode estar fora do hardware do CLP. - Outros problemas
Verifique o aterramento do CLP, a fonte de alimentação e as baterias. Interferências eletromagnéticas (EMI) ou de radiofrequência (RFI) geradas por motores grandes, soldas a arco, relâmpagos ou rádios portáteis podem causar operações erráticas. Melhore o condicionamento de energia, aterramento e blindagem, se necessário. Se o programa do CLP for corrompido, recarregue-o.
CLPs e módulos associados fornecidos pela Newark
A Newark oferece uma ampla gama de CLPs, módulos de I/O e acessórios associados de fornecedores líderes da indústria. Alguns dos produtos essenciais incluem:
| Produtos | Principais fornecedores | Link para compra |
|---|---|---|
| Módulo de processador | Siemens | Comprar agora |
| Controlador de processos | Mitsubishi | Comprar agora |
| CLP Arduino | Industrial Shields | Comprar agora |
| Controlador compacto RevPi | Kunbus | Comprar agora |
| CLP de segurança | ABB | Comprar agora |
| Cartão de entrada digital | Omron Industrial Automation | Comprar agora |
| Cartão de saída digital | Schneider Electric | Comprar agora |
| Cartão de entrada analógica | Siemens | Comprar agora |
| Cartão de saída analógica | Siemens | Comprar agora |
| Módulo de entrada especial (Ethernet para RTD/Termopar) | Brainboxes | Comprar agora |
| Kit de inicialização para CLP | Panasonic | Comprar agora |
| Backplane da CPU | Omron Industrial Automation | Comprar agora |
| Fontes de alimentação AC/DC | Phoenix Contact | Comprar agora |
Conclusão
Os CLPs oferecem controle robusto em tempo real em um pacote durável e confiável. Eles podem ser instalados em ambientes industriais adversos e ao ar livre, resistindo a condições ambientais extremas. Além de sua robustez, os CLPs são fáceis de programar e solucionar problemas, garantindo operações contínuas.
A Newark disponibiliza uma variedade de módulos de CLP, cartões de I/O associados e acessórios adequados para diversas aplicações de automação. Essas soluções permitem maior flexibilidade e escalabilidade para atender às demandas atuais e futuras da automação industrial.
Contato da Newark no Brasil
Para mais informações e adquirir componentes contate a LATeRe , representante da Newark, pelo Telefone (11) 4066-9400 ou e-mail: vendas@laterebr.com.br
* Texto originalmente publicado no link, adaptado pela Equipe Embarcados.









