A M5Stack, conhecida por suas soluções modulares e criativas baseadas em ESP32, acaba de dar mais um passo em direção à automação industrial com o lançamento do StamPLC — um mini controlador lógico programável baseado no poderoso M5StampS3, equipado com o microcontrolador ESP32-S3.
Voltado para aplicações industriais, o StamPLC combina a conectividade e versatilidade do ESP32 com recursos robustos para controle e interface com sistemas reais. Ele vem pronto para uso em ambientes industriais, com entradas opto-isoladas, saídas a relé, barramento RS485 e suporte a CAN Bus.

Destaques do M5Stack StamPLC:
- Baseado no M5StampS3: módulo compacto com ESP32-S3, dual-core, suporte a Wi-Fi e Bluetooth LE.
- 8 entradas digitais isoladas (opto-acopladas), com faixa de 5 a 36V.
- 4 saídas a relé, permitindo controle direto de cargas AC ou DC.
- Comunicação industrial com RS485 e CAN Bus integrados.
- Interface com conectores de parafuso, facilitando a instalação em painéis e sistemas elétricos.
- Compatível com Arduino, UIFlow e ESP-IDF, oferecendo flexibilidade para desenvolvedores.
- Formato compacto com suporte a montagem em trilho DIN.

Especificações Técnicas do StamPLC
- Módulo de Controle: StampS3A (ESP32-S3FN8) com 8MB de Flash e Wi-Fi 2.4GHz
- Memória Flash: 8MB
- Entradas Digitais: 8 entradas opto-isoladas (DC 5~36V)
- Saídas Digitais: 4 saídas a relés:
- AC – 5A @ 250V
- DC – 5A @ 28V
- Alimentação:
- Entrada ampla de DC 6–36V @ 1A
- Conector DC5521 (5.5 x 2.1mm, centro positivo)
- Interfaces de Expansão: GPIO.EXT e 2 portas Grove
- Comunicação Industrial:
- CAN Bus via conector XT30(2+2)PW-M
- RS485 via conector HT3.96-4P
- Display: Tela colorida de 1,14″ (135×240, ST7789v2)
- Controles: 1 botão RESET/BOOT, 3 botões de usuário, buzzer
- Armazenamento: Slot para cartão microSD
- Sensores Integrados:
- Sensor de temperatura LM75
- Sensor de tensão/corrente INA226
- RTC RX8130CE
- Capacidade de Carga das Portas IO:
- Conector 2×8: DC-4.76V @ 700mA
- Porta Grove: DC-4.81V @ 700mA
- Consumo de Energia:
- Standby:
- 5V → 21,60mA
- 12V → 15,22mA
- Operação:
- 5V → 93,89mA
- 12V → 47,84mA
- Standby:
- Instalação: Suporte a montagem em trilho DIN
- Temperatura de Operação: 0–40°C
- Dimensões: 72,0 × 80,0 × 33,4 mm
- Peso do Produto: 139,4 g
Aplicações do StamPLC
Ideal para:
- Automação industrial
- Monitoramento remoto
- Manufatura inteligente**
- E outras aplicações industriais que demandam confiabilidade e conectividade.

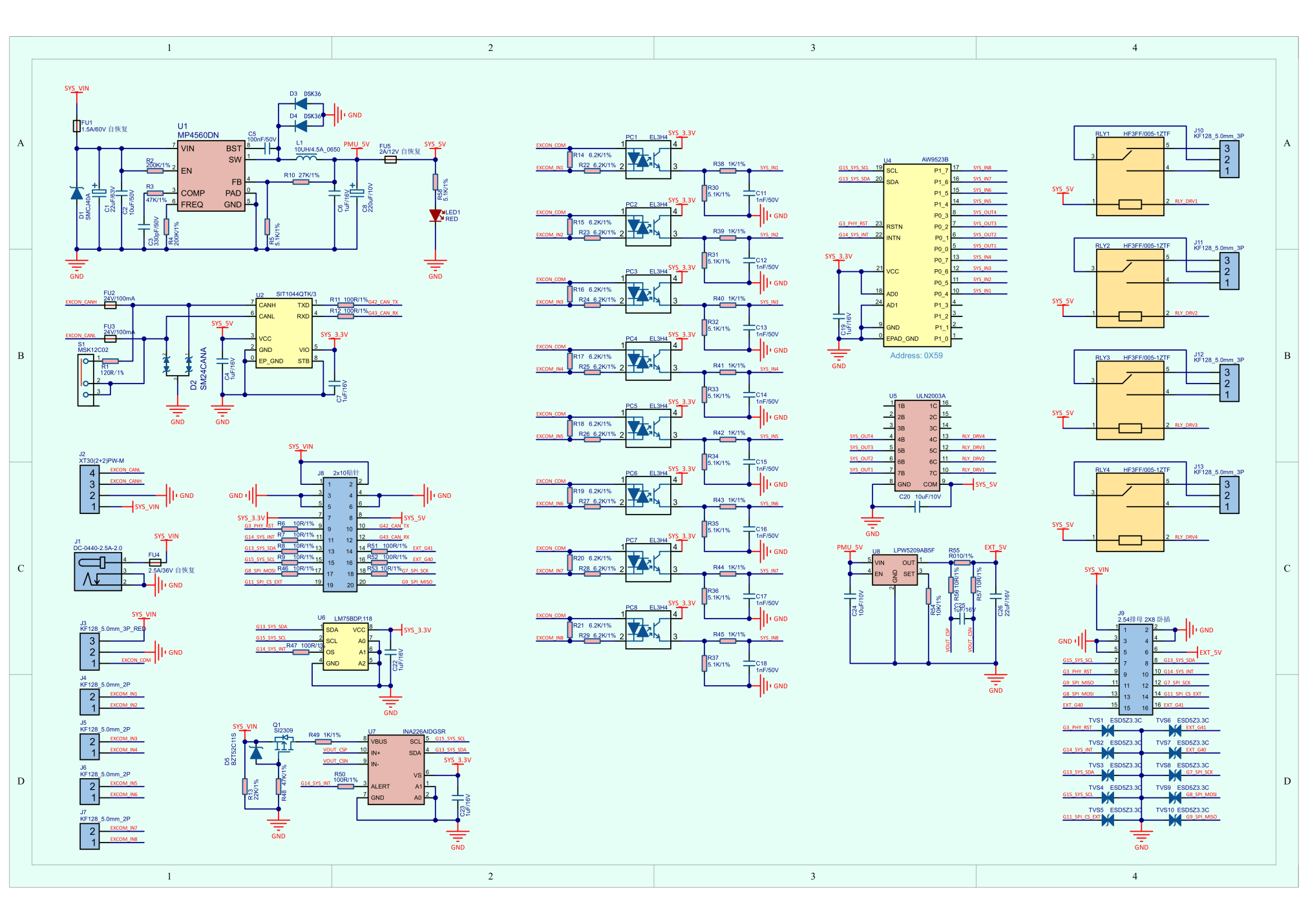
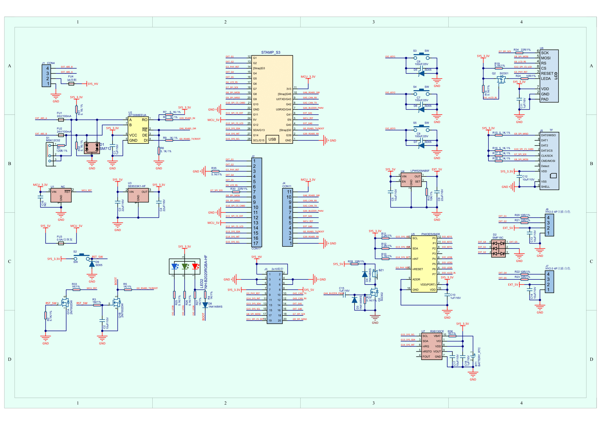
Esquemático do StamPLC
Desenho mecânico do StamPCL
Apresentação do StamPLC em video
Guia de inicialização do StamPLC com UIFlow2 em video
Conclusão
O StamPLC é uma excelente opção para projetos de automação residencial e industrial, controle de motores, sistemas de monitoramento e integração com sensores e atuadores em ambientes exigentes. Ele combina a robustez de uma solução industrial com a flexibilidade e o poder do ESP32-S3, levando o ecossistema da M5Stack a um novo patamar.
De fábrica, o dispositivo já vem com um firmware que envia dados automaticamente para a plataforma em nuvem EZDATA da M5Stack, permitindo a criação de dashboards de monitoramento e o acesso remoto aos dados e dispositivos via nuvem de forma simples e prática.
Para quem deseja desenvolver soluções personalizadas, o StamPLC é compatível com o ambiente de programação em blocos UIFlow 2.0, Arduino e ESP-IDF, atendendo tanto iniciantes quanto desenvolvedores experientes. A M5Stack disponibiliza uma documentação completa com tutoriais para iniciar o desenvolvimento rapidamente em qualquer uma dessas plataformas.
O dispositivo está disponível por US$ 42,90 na loja oficial da M5Stack.
E você, o que achou dessa novidade da M5Stack voltada para automação industrial?










