A STM8L Discovery permite explorar os recursos de baixo consumo da família de microcontroladores STM8L. É baseada no microcontrolador STM8L152C6T6, um microcontrolador de 8 bits de baixo consumo. Possui também interface para debug e gravação integrada, LCD, LEDs, push buttons e pinos para ligação em protoboard, sendo uma ótima ferramenta para estudo e prototipação.
O microcontrolador
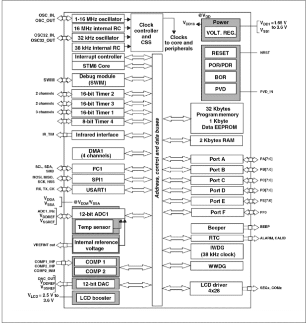
O microcontrolador utilizado na Discovery STM8L é o STM8L152C6T6, um microcontrolador para aplicações de baixo consumo com encapsulamento LQFP48. Possui 32 KB de FLASH, 2KB RAM, 1 KB de EEPROM, RTC, interface para LCD, timers, USART, I2C, SPI, ADC, DAC, comparadores, entre outros recursos.
A figura 1 exibe o diagrama de blocos do STM8L152C6T6:
Principais características da STM8L Discovery
- Microcontrolador STM8L152C6T6;
- Interface de programação e debugging ST-Link integrada;
- Dois leds vermelhos: LD1 para indicação da comunicação USB e LD2 para indicação de alimentação;
- Alimentação pela USB ou por uma fonte externa de 5 V ou 3,3V;
- Dois LEDs para uso geral: LD3 (verde) e LD4 (azul);
- Dois botões, um para o usuário (azul) e um para reset (preto);
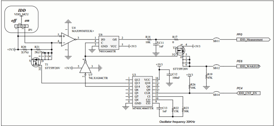
- IDD medição de corrente;
- LCD de 28 pinos DIP: 24 segmentos, 4 comuns;
- Pinos de extensão para I/Os do microcontrolador para fácil utilização em protoboard para testes.
Diagrama de blocos da placa Discovery STM8L:
Conforme apresentado no diagrama de blocos, a placa possui um circuito para medição de corrente de consumo da placa chamado IDD. A figura 3 exibe detalhes deste circuito:
A figura 4 exibe todos os recursos da placa Discovery STM8L:
A seguir é apresentado um vídeo de demostração da STM8L Discovery:
No Brasil é possível comprar a placa na Farnell.








