Há algum tempo foram publicados aqui no embarcados artigos falando sobre o uso de patentes como auxílio a revisão bibliográfica e da importância do uso de patentes em projetos de desenvolvimento, inclusive no mundo de sistemas embarcados. Mas afinal, como funciona esta interação entre patentes e sistemas embarcados? Como proteger sua ideia?
Bem… Para tentarmos nos situar nessa discussão, cabe esclarecer algumas questões.
O que é patente?
De modo geral é uma concessão pública onde cada país pode reconhecer ao(s) inventor(es) o direito de “exclusividade” para explorar comercialmente um invento seu que tenha aplicação prática dentro do seu território.
Em contrapartida o inventor deve descrever claramente o que foi desenvolvido, apresentando o máximo de informações técnicas para que uma pessoa capacitada na área consiga reproduzir o invento.
O que é direito autoral?
O direito autoral é concedido a um dado autor (ou autores) que expresse(m) uma ideia através de um método tangível (pintura, literatura, música, e – pasmem – programas de computadores).
Apesar de, num primeiro momento, não parecer ter relação, o INPI (Instituto Nacional de Propriedade Industrial) não dá a softwares, ou algoritmos puros, o status de patente, mas permite legalmente proteger a sua propriedade e direito de comercialização através das leis do direito autoral.
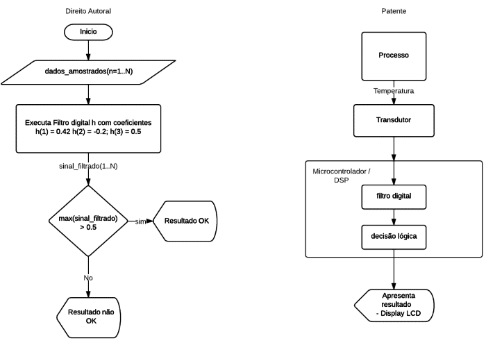
A Figura 1 tenta exemplificar um pouco a diferença entre direito autoral e patentes dentro do mundo dos sistemas embarcados.
O diagrama da esquerda (Direito autoral) é um algoritmo puro, com valores bem definidos e uma lógica fechada. Nenhuma importância é dada a que processo está sendo executado, de forma que facilmente o algoritmo pode ser transcrito para alguma linguagem de programação e operar.
Já no diagrama da direita (Patente) existe a preocupação com os elementos principais que compõem um sistema capaz de executar/ser a invenção. No caso exemplificado são descritos elementos como transdutores, microcontroladores e display de LCD. Idealmente, uma patente hipotética desse exemplo poderia descrever qual(is) transdutor(es) de temperatura poderia(m) compor a técnica, quais limitações o processador precisaria superar para executar a tarefa, que tipo (não necessariamente coeficientes) de filtro deve ser utilizado, etc.
É bom compreender essas duas modalidades de proteção intelectual por um motivo simples: Um sistema embarcado pode ser protegido por patente(s), por direito autoral ou por ambos!
Para avaliar qual tipo de propriedade é cabível para cada ideia, o(s) inventor(es) tem que ter em mente algo importantíssimo: Qual é o ponto inovador da sua ideia?
- É um conjunto de coisas conhecido aplicado para algo ainda não pensado? – Patente
- É um código fonte único com um novo filtro ótimo para aquela aplicação? – Direito Autoral
- É um conjunto com código fonte único, mas também fatores externos, de hardware e técnicas para compor a solução? – Patente e Direito autoral
Apesar de todos os artifícios legais, algumas brechas (quebras de patentes, por exemplo) podem ocorrer, ou o inventor pode não conseguir monetizar sua ideia antes do prazo de vigência da sua propriedade sobre a invenção (20 anos, no caso de patentes). Por esses e outros motivos que algumas empresas/inventores escolhem outro “meio” para proteger sua criação: eles simplesmente escondem seu segredo; não publicam nem em forma de artigo, nem patente, nem direito autoral, resguardando-se apenas pela lei do sigilo industrial e na confiança nos envolvidos.
Diferentemente de outras áreas, para sistemas embarcados não é trivial escolher o tipo de proteção intelectual que será dado ao invento. Cabe ao inventor saber exatamente quais são os pontos inventivos (passíveis de proteção) da sua criação em relação ao estado da técnica e pensar nos custos e benefícios do uso das opções legais. E, de posse dessas informações, procurar um especialista jurídico e/ou tomar sua decisão.
Referências
- Lei da Propriedade Intelectual – https://www.planalto.gov.br/ccivil_03/leis/l9279.htm
- Sobre a propriedade industrial: invenção, modelo de utilidade, marca, design – https://www.pugliesegomes.com.br/?p=article&id=167
- Wikipedia Patentes – https://pt.wikipedia.org/wiki/Patente
- Diferentes tipos de Propriedade Intelectual – https://dicasderoteiro.com/2010/06/01/os-diferentes-tipos-de-propriedades-intelectuais/
- Patentes de Software nos Estados Unidos – https://en.wikipedia.org/wiki/Software_patents_under_United_States_patent_law
Fonte da imagem de destaque: https://www.aciconchal.com.br/











mas afinal podemo patentear sistemas arduinos ou não? uma vez a plataforma Arduino SEGUE O modelo é open source, hardware e software
Olá Roberto,
O meu entendimento é que você não pode patentear o sistema arduino, pelos motivos que já comentou, mas nada te impede que você faça a patente de uma solução que use arduino. O arduino passa a ser uma ferramenta para que você implemente a sua solução inovadora.
Vamos a um exemplo esdrúxulo: Você descobriu um modo de desenvolver um equipamento com um conjunto de algoritmos e de hardware, computados e acionados por arduino, para viabilizar a viagem no tempo, o seu equipamento será patenteável normalmente, independente de ter o arduino como composição da solução.