A versão que utilizo é LTspice XVII(x64), atualizada em 3/12/2019. No sexto artigo veremos o famoso circuito integrado NE555. Como referência eu utilizei o datasheet da Texas Instruments, então, baixei do site www.ti.com. A surpresa é criar um CI555 utilizando elementos do LTspice, e não utilizar algo pronto. O circuito é um Oscilador Astável.
Se não conseguir montar o circuito, leia os artigos anteriores como suporte. As dicas para nosso caso:
-
Não utilizei o pino (4) porque nessa aplicação não usarei o reset;
-
O Flip-Flop RS é da biblioteca padrão ‘srflop’;
-
Os Amplificadores Operacionais também são da biblioteca padrão ‘opamp’. Será necessário incluir a Diretiva Spice ‘.lib OpAmp.sub’, conforme pode ser visto no esquemático;
-
Os pinos (3 e 5) para não ficarem desconectados, eu inseri um capacitor com capacitância de um femto (1×10-15 Farad);
-
Na análise de transientes selecione a opção ‘Start external DC supply voltages at 0V’, conforme mostrado a seguir:
Simule o circuito clicando no botão [Run]. A seguinte forma de onda, é a saída desse Oscilador Astável, portanto, pino (3).
Faremos uma análise mais detalhada desse circuito, mas, podemos ver que seu comportamento está correto. O primeiro ciclo de saída fica diferente porque o capacitor (C) inicialmente passa por um ciclo completo de carga, portanto, está relacionado com a configuração ‘Start external DC supply voltages at 0V’.
A seguinte figura foi obtida do datasheet da Texas Instruments.
Também são dadas as fórmulas para calcularmos os tempos e frequência de saída desse Oscilador.
T(high) = Tempo em nível alto = 0,693.(RA+RB).C
T(low) = Tempo em nível baixo = 0,693.(RB).C
Período = T(high) + T(low)
Frequência = 1/Perído
Antes que você questione a tensão de saída, sabemos que se estamos alimentando o circuito com uma tensão de 5 (V), então, o nível alto de saída deveria ser próximo desse valor. O detalhe particular é que o Flip-Flop RS faz parte de circuitos digitais, portanto, nível alto é 1 (V) e nível baixo é zero Volts. Isso não muda a simulação para analisarmos o funcionamento do Oscilador Astável. Para adequar esses detalhes eu adaptei o resistor de Base do Transistor Q1, sendo assim, opera na região de saturação e corte, como desejado.
Quando a janela gráfica estiver ativa, se queremos inserir as linhas tracejadas verticais, basta clicar sobre o rótulo da forma de onda desejada. Nesse momento somente a saída do Oscilador está sendo analisada. Para obter a segunda linha tracejada, clique novamente sobre o rótulo da forma de onda. Depois ajustes os dois pontos de medição e observe que uma janela adicional foi mostrada contendo as informações de período e frequência. Os valores estão próximos dos calculados, confirmando o funcionamento correto do Oscilador Astável.
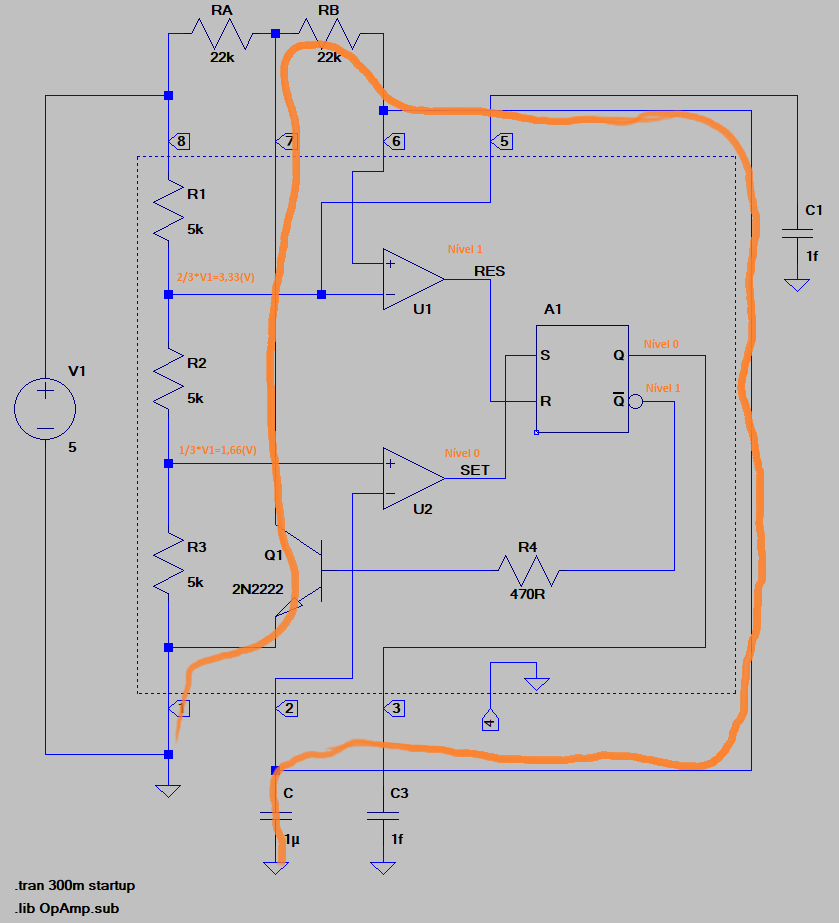
Na figura 6, quando alimentamos o circuito o capacitor(C) está descarregado, então, inicia a curva de carga, que é uma exponencial crescente, que pode ser visto na figura 7 (cor vermelho). O divisor resistivo, contendo três resistores de 5 (kΩ), fornece referências de tensão constante em dois pontos do circuito, que também pode ser visto na figura 7 (cores azul e verde).
Devido nossa configuração, Oscilador Astável, a tensão da curva de carga é conectada em dois pontos (pino 2 e 6), cujo potencial estão sendo comparados com as referências internas (ver circuito). No comparador inferior temos 1/3 da alimentação (1,66 Volts), então, comparado com potencial inicial de carga, fornece um nível ‘1’ em sua saída, que é um sinal de ‘Set’ para o Flip-Flop RS.
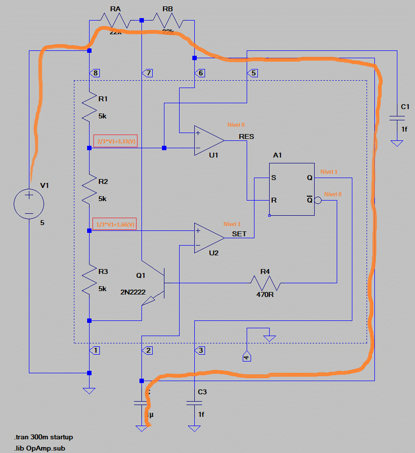
Nesse mesmo instante no comparador superior temos 2/3 da alimentação (3,33 Volts), que comparado com o potencial inicial de carga fornece um nível ‘0’ em sua saída, que mantém um nível baixo no ‘Reset’ do Flip-Flop RS. Nessas condições a saída do Oscilador vai para nível ‘1’, e na Base do Transistor Q1 é aplicado nível baixo, portanto, mantendo-o cortado e o potencial no capacitor continua crescendo exponencialmente (curva vermelho).
Após o potencial de carga do capacitor ficar maior do que 1/3 da tensão de alimentação, o sinal de ‘Set’ vai para nível baixo, porém, a saída do Oscilador permanece em nível ‘1’, porque sinal ‘0’ nas entradas ‘Set’ e ‘Reset’ do Flip-Flop RS mantém estado anterior.
Quando o potencial de carga fica maior do que 2/3 da tensão de alimentação, o sinal de ‘Reset’ vai para nível alto, então, isso provoca um reset no Flip-Flop, e a saída do Oscilador vai para nível ‘0’, como podemos analisar na figura 7. Nesse momento inicia o processo de descarga do capacitor.
Na figura 8 podemos ver a malha de descarga do capacitor. Houve um reset no Flip-Flip, então a saída ‘Q’ vai para nível ‘0’ e a saída ‘Q negada’ vai para nível ‘1’, causando o chaveamento do Transistor Q1 e consequentemente criando a malha de descarga.
Observe que o processo de descarga contínua até que o potencial no capacitor seja menor do que 1/3 da tensão de alimentação, quando o comparador inferior causará um novo sinal de ‘Set’ no Flip-Flop. A partir desse ponto o ciclo de carga e descarga se repete no tempo, levando a ciclos de ‘Set’ e ‘Reset’ do Flip-Flop, portanto, a saída do Oscilador Astável responde igualmente.
Com esse artigo podemos concluir como o LTspice é uma ferramenta indispensável para aprender eletrônica analisando detalhadamente o circuito. Para quem é apaixonado por eletrônica isso é muito empolgante.









O clássico , o coringa, o atemporal 555, impossível estudar eletrônica e não se deparar com esse componente maravilhoso ! parabéns pelo artigo por resgata-lo na sua essencia.
Bruno, obrigado pela atenção e feedback. Escrevo artigos com intuito de um dia ser útil para alguém, mas, também quando um colega de profissão dá uma atenção é bacana. Obrigado, um abraço.