A versão que utilizo é LTspice XVII (x64), atualizada em 3/12/2019. Para melhor acompanhamento é importante ler outros artigos da série. No oitavo artigo veremos as curvas características de um Transistor de Efeito de Campo com Óxido de Semicondutor e Metal (MOSFET).
Nesse dispositivo o Gate é isolado do canal, com isso, a corrente em Gate é menor que em um JFET. O MOSFET é também chamado de IGFET, que significa um FET com Gate isolado. Existem dois tipos de MOSFET, o de modo de depleção (MOSFET-D) e o de modo melhorado (MOSFET-E). O MOSFET-E, de modo melhorado, é mais usado em circuitos discretos e integrados. Nesse artigo vamos focar no 2N7002. No site www.onsemi.com eu baixei o datasheet do MOSFET 2N7002, que é um Transistor de Efeito de Campo Melhorado, canal N.
A figura a seguir mostra as polarizações para os NMOSFET-E e PMOSFET-E. No símbolo, temos uma linha tracejada para o canal, que indica a condição de normalmente cortado, que veremos detalhes ainda nesse artigo.
Vamos montar o seguinte circuito no LTspice. O modo de análise será de varredura DC (DC sweep), e os parâmetros estão destacados na figura a seguir.
.dc VDS 0 40 1 VGS 0 4 500m
Simule o circuito e obtenha as correntes no Drain, conforme mostrado a seguir.
Diferente do JFET, quando a tensão no Gate é zero não há condução no canal, então, o MOSFET-E fica normalmente em corte. Para esse dispositivo também existe uma tensão de Limiar (Threshold), representada por VGS(th). Quando VGS é menor que VGS(th), a corrente do Drain é zero. Em nosso caso VGS(th) = 2 (V), porque começou a ter corrente de Drain quando VGS >= 2 (V).
As regiões de trabalho do MOSFET-E são similares ao JFET, como já vimos. Quando polarizado na região ôhmica, o MOSFET-E é equivalente a um resistor. Quando polarizado na região ativa, ele é equivalente a uma fonte de corrente.
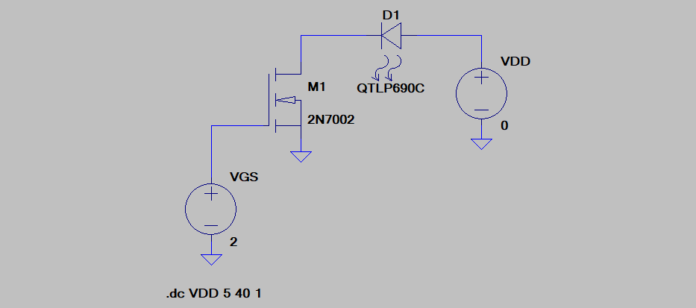
Montei um circuito que manterá a corrente no LED constante, mesmo com grandes variações da fonte VDD.
Observe como a corrente permanece constante com grande variação da tensão VDD. Com análise de varredura DC variamos VDD de 5 (V) à 40 (V), e a corrente no LED ficou gravada em 13,1 (mA).










