Recentemente adquiri algumas placas na para avaliação do microcontrolador ARM Cortex M0 família SAMD21, uma delas foi a Adafruit ItsyBitsy M0 Express, mais uma excelente placa do portfólio da Adafruit.
A seguir, irei apresentar as suas características.
Hardware da Adafruit ItsyBitsy M0 Express
A Adafruit ItsyBitsy M0 Express usa o mesmo microcontrolador do Arduino Zero, e possui um compacto footprint. Com uma grande variedade de pinos, possui 23 GPIO, sendo que 12 deles podem ser usados como entradas analógicas, 1 como saída analógica e 13 como saída PWM. Ela ainda vem com 2MB de Flash SPI embutido, para registro de dados, armazenamento de arquivos ou código CircuitPython.
O seu projeto é open hardware e você tem acesso aos arquivos Eagle no Github. A seguir é exibido o seu esquemático:
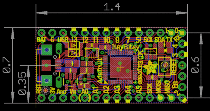
A placa possui as dimensões de: 36 mm x 17, 8 mm ou 1,4″ x 0,7″ , conforme exibido na figura a seguir:
Resumo das características de hardware:
- Microcontrolador ATSAMD21 Cortex M0 @ 48MHz
- USB nativa
- LED de uso geral conectado ao pino 13
- LED RGB DotStar integrado
- 6 pinos de alimentação
- 23 GPIOs:
- 1 saída analógica
- 13 saídas PWM
- 12 entradas analógicas
- 8 entradas pra sensores de touch capacitivo por hardware
- 1 pino de saída especial Vhigh, para alimentação de LEDs NeoPixels, servos ou outros dispositivos de alta corrente.
- Reset por botão e pino
- Dimensão de 36 mm x 17,8 mm ou 1,4″ x 0,7″
Programação da Adafruit ItsyBitsy M0 Express
A Adafruit ItsyBitsy M0 Express pode ser programada tanto na IDE Arduino quando com o CircuitPython (Esse será o foco das minhas experiências com ela).
Para programação na IDE Arduino você precisa instalar os pacotes da Adafruit na IDE.
Para trabalhar com CircuitPyhton, você atualiza o firmware e em seguida ela, ele aparecerá como uma unidade de disco muito pequena com main.py. Editando o main.py com seu editor de texto favorito, você desenvolverá o seu projeto usando Python, sem a necessidade de nenhuma instalação, IDE ou compilador.
Alternativamente você pode usar o Mu Editor.
Conclusão
A Adafruit ItsyBitsy M0 Express é uma excelente placa para os primeiros passos em programação com a IDE Arduino ou com CircuitPython. Possui um hardware robusto em um pequeno form factor e relativamente uma grande quantidade de pinos, o que permite construir aplicações mais avançadas e explorar o ATSAMD21.
Em breve irei explorar algumas aplicações interessantes com ela.
Se ficou alguma dúvida ou sugestão, deixe seu comentário abaixo.










