Caros leitores, o objetivo deste artigo é ensinar a fazer um projeto de um circuito de um eletrocardiógrafo, aparelho comumente usado na medicina para o exame de Eletrocardiograma (ECG) que tem por finalidade analisar graficamente os batimentos cardíacos de uma pessoa e verificar a normalidade do funcionamento de seu coração.
Não é objetivo nosso aqui analisar a complexidade do sistema cardíaco para entendermos toda a teoria por trás do projeto. Basta saber que o coração é uma bomba hidráulica com 4 cavidades e que a cada movimento, realiza uma alteração no fluxo sanguíneo. A frequência cardíaca gira em torno de 60 a 100 batimentos por minuto. O que no sistema Internacional de Unidades corresponde entre 1Hz a 1,67Hz.
Um Circuito de Eletrocardiógrafo segue as seguintes etapas:
- Aquisição de Sinal;
- Amplificador de Instrumentação;
- Filtro passa alta;
- Filtro passa baixa;
- Filtro Notch;
- Visualização gráfica pelo osciloscópio.
É necessário alimentação simétrica para os ampOps de +15V e –15V que pode ser obtido através de um divisor resistivo de uma fonte de 30V. Por se tratar de um equipamento que vai ser conectado diretamente ao corpo do paciente, a fonte precisa ser isolada por questões de segurança. Outra opção bastante segura seria alimentar o circuito com duas baterias de 9V em série e um inversor para gerar a tensão negativa.
Ao final destes estágios deseja-se obter um gráfico em tempo real do batimento cardíaco de uma pessoa. Para atingirmos uma qualidade consideravelmente boa de ECG, a especificação do projeto precisa ter os seguintes requisitos:
- CMRR mínimo de 100 dB: devido ao fato que o biopotencial de ECG tem baixíssima amplitude de tensão;
- Rejeita freqüências (incluindo sinal contínuo) abaixo de 0,1 Hz;
- Rejeita freqüências acima de 150 Hz;
- Rejeita o ruído de interferência do sinal da rede (60 Hz);
- Ganho total = 1000;
No desenvolvimento são especificados em detalhes os cálculos feitos na elaboração de cada um dos estágios.
Aquisição de sinal
Os sinais do batimento cardíaco deverão ser obtidos utilizando três eletrodos ECG descartáveis que podem ser comprados facilmente pela internet. Geralmente já são vendidos junto com o gel. Um deles deve ser colocado no pulso direito, outro no pulso esquerdo para as entradas V1 e V2. O terceiro eletrodo é tradicionalmente colocado na perna direita, mas pode ser colocado no abdômen mais para o lado da perna direita em curto com o sinal de terra. Também é possível, ao invés de colocar nos pulsos, colocar um em cada ombro. É imprescindível que a pele esteja limpa, em uma área sem pêlos (sim, é preciso remover os pêlos se for o caso!) e que haja aplicação de gel eletrólito entre a pele e o eletrodo. Esse gel tem função adesiva e de condução elétrica. Dos eletrodos até o circuito pode-se utilizar pontas de prova comuns com garra jacaré.
Como estamos considerando frequências bem baixas, próximas a 1Hz, podemos considerar que teremos uma impedância de saída de aproximadamente de 200 KΩ.
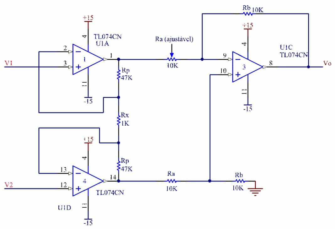
Amplificador de instrumentação (INA)
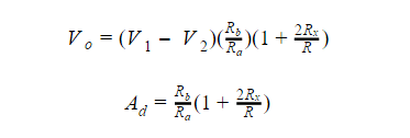
Para este estágio utilizaremos o circuito clássico de amplificador de instrumentação com 3 amplificadores operacionais e suas fórmulas conhecidas. Foi escolhido para este projeto o TL074CN que apresenta alta taxa de rejeição em modo comum (CMRR) pois os amplificadores mais comuns como o 741 não atenderia este requisito. O circuito deste estágio é mostrado abaixo:
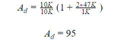
Vamos utilizar as equações conhecidas deste circuito para calcular o ganho diferencial Ad:
Substituindo os valores:
De acordo com o seu datasheet, o TL074CN possui CMRR típico de 100dB o que satisfaz este requisito. Repare que Ra é ajustável para que possa compensar a imprecisão dos resistores.
Uma opção interessante seria usar um amplificador de instrumentação pronto, tal como o INA133 ou o SSM2141. Isso pode facilitar o desenvolvimento e otimizar os resultados pois os resistores são mais precisos.
Filtro passa altas
O estágio seguinte é um filtro passa altas com as seguintes características:
- Filtro ativo;
- 1ª ordem;
- Frequência de corte = 0,1 Hz;
- Ganho = 10;
Observe que o frequência de corte não pode atenuar sinais próximos de 1Hz e até mesmo um pouco menos que isso para não cortar o sinal desejado. Observe também que com o ganho anterior somado a este, conseguiremos atingir o ganho total de 1000.
Seguindo as equações:
Considerando os valores comerciais de resistores e capacitores, os valores que mais se aproximam são:
De modo que:
Para o ganho:
O resistor R10 não altera a fórmula de ganho do filtro, apenas aumenta a impedância de entrada do mesmo.
Calculando o ganho deste estágio com o do amplificador de instrumentação:
O que se aproxima bem da nossa especificação. É recomendado não deixar o ganho total para um único estágio para o circuito não perder estabilidade.
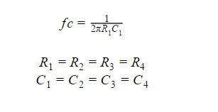
Filtro passa baixas
Essa parte é bem simples. Consiste apenas em um filtro passa baixas com as seguintes características:
- Filtro passivo
- 1ª ordem
- fc = 150 Hz
- Ganho unitário
Cálculo da frequência de corte (fc):
Para se aproximar da freqüência de corte é usado:
Calculando este valor temos que:
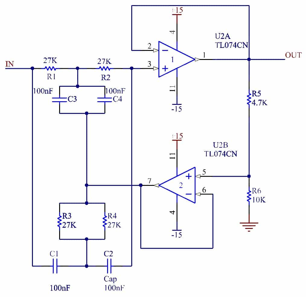
Filtro rejeita faixa (NOTCH)
Depois de tudo precisamos ainda fazer mais uma coisa: eliminar a interferência de sinal da rede elétrica. Mas como? Através de um filtro rejeita faixas (Notch) com uma largura de banda de corte muito estreita que elimine apenas sinais de 60Hz. E para isso utilizaremos o Notch com topologia conhecida como duplo T, onde são utilizados dois AmpOps funcionando como buffer.
Nosso Filtro terá as seguintes características:
- Freqüência a ser eliminada = 60 Hz;
- Ganho unitário.
Equações do circuito duplo T:
Para C1=100nF e R1=27KΩ, temos fc=58,9761 Hz o que se aproxima o suficiente de 60 Hz.
Quanto ao fator de Qualidade Q, determinaremos que seja próximo a 0,8 para que a largura de banda seja estreita. Segundo a fórmula:
Para Q = 0,8 podemos usar R5=4,7KΩ e R6=10KΩ.
Nosso Filtro Notch será apresentado na figura abaixo.
Na prática, é recomendado substituir o divisor de tensão feito por R5 e R6 por um potenciômetro e ir ajustando para se atingir a curva de atenuação e largura de banda necessária.
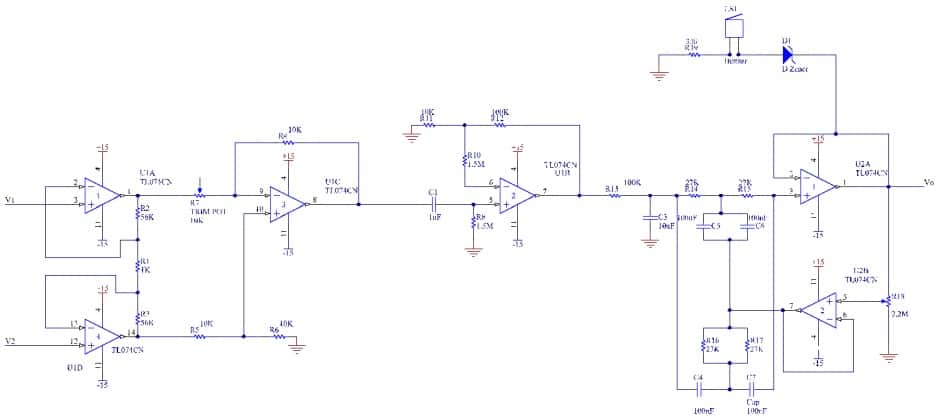
Juntando todas as partes
Colocando todos os estágios em série, temos finalmente o nosso circuito pronto.
O circuito buzzer é opcional conectado a saída. Serve para “apitar” nos picos de tensão.
Uma ponta de prova do osciloscópio deve ser colocada na saída e outra ponta no terra para a visualização do gráfico do eletrocardiograma.
Referências
Figura 1 – Fonte: https://goo.gl/ScV9J7
Figura 2 – Fonte: https://goo.gl/r6xIwG
Figura 4 – Fonte: J.G, Webster (ed.), Medical Instrumentation: application and design. 3º ed. New York: John Wiley & Sons, 1998.
Figura 6 – Fonte: Datasheet do Texas Instruments INA133;
Datasheet do Motorola TL074CN;





























Oi! Sou médico e (ainda?) não entendo nada de eletrônica. Decidi começar a me inserir neste mundo, por hobby, montando um ecg que eu pudesse usar na prática clínica. Vi uns módulos de ecg no ML que poderiam ser ligados a um arduíno. Ouvi dizer que seria “fácil” realizar “qualquer coisa” como arduino desde que tivesse um projeto pronto… Você acha que seria um objetivo viável começar por aí? Você poderia me ajudar (ou vender) um projeto pronto com os componentes detalhados?
Boa tarde Otávio, tenho interesse tb num projeto com ecg, já comecei alguma coisa, mas assim que tiver alguma coisa pratica, posto aqui.
Ok! Obrigado!
Boa tarde Otávio. Eu sou o autor do projeto. Esse ECG não precisa de Arduíno, é um projeto simples, porém não tanto pra começar na Eletrônica por envolver apenas sinais analógicos suscetíveis a ruídos e necessário um osciloscópio. O projeto é uma experiência bacana porem está um pouco longe de se tornar um produto. Um abraço.
O artigo não faz referência às proteções necessárias para ligar o circuito a seres humanos ou animais. Recomendo a leitura da norma ABNT NBR IEC 60601 terceira edição e suas correlatas antes de tentar isso. O circuito proposto apresenta possibilidade de causar choque elétrico ao “paciente”.
Concordo! Além de estar sem proteções os amplificadores estão alimentados com tensão vdc muito alta (um delta de 30v)… além das proteções, eu alimentaria com no máximo +-5VDC ou ainda usar amplificadores rail-to-rail e alimentar com 3vdc. 😉
Não causa choque elétrico. Além de ser um circuito de sinal, o mesmo não injeta corrente no corpo. Apenas mede diferença de potencial com um circuito de alta impedância de entrada. Não há risco algum.
Ótimo artigo Thiago, parabéns!
Obrigado Haroldo!!
Muito bom!
Vou implementar quando tiver um tempo livre, vou tentar mostrar o sinal em um display lcd usando um arm-cortex-m.
Bacana Gustavo. Qualquer dúvida é só perguntar. Depois nos diga como ficou!