Há pouco tempo vi uma notícia sobre uma nova Launchpad da Texas Instruments recheada de periféricos analógicos interessantes, e como de praxe, não consegui resistir à tentação de conhecer essa “plaquinha”. Trata-se da EXP430FR2355, baseada no MSP430FR2355, um microcontrolador da linha MSP430 que utiliza memória FRAM ao invés da tradicional flash.
A nova Launchpad EXP430FR2355
A foto a seguir apresenta a launchpad. Aparentemente o único diferencial visual é o conector para os tradicionais módulos Grove.
Suas principais características são:
- uC MSP430FR2355 – com 32 kB de memória FRAM;
- Clock de até 24 MHz – Foco em low-power;
- 4 kB de memória SRAM (FRAM pode ser usada como “RAM” não volátil);
- Multiplicador de números inteiros por Hardware (MPY32);
- Debugger onboard;
- Expansão com 40 pinos para boosterpacks;
- Dois botões de uso geral;
- Sensor de luz ambiente;
- 4 módulos SAC.
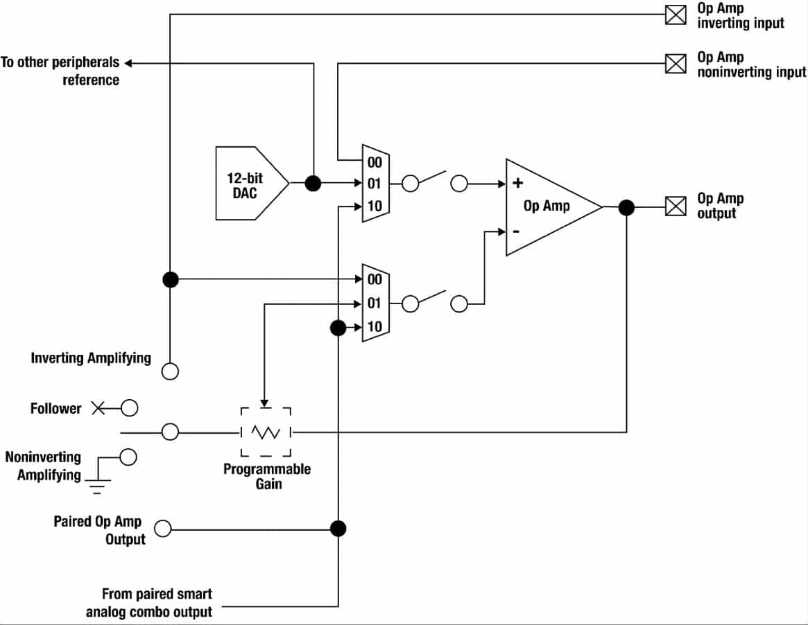
É justamente neste último item que está o periférico mais interessante, o SAC, um acrônimo para Smart Analog Combo. O SAC pode conter um amplificador operacional rail-to-rail que pode ser utilizado como um PGA (Programmable Gain Amplifier), um DAC de 12 bits e roteamento de sinais internos ou mesmo externos, conforme a figura a seguir.
O foco desta linha é englobar em um único dispositivo vários dos periféricos comuns em aplicações mais compactas, desde dispositivos médicos até aplicações industriais. Inclusive, a TI disponibiliza o projeto de um transmissor de temperatura utilizando o dispositivo como peça central para controlar o loop de 4 a 20 mA.
Out Of Box Demo
A placa já vem com um demo duplo programado. É possível avaliar o comportamento do sensor de luz alterando seu threshold através da tecla S1, fazendo com que os LEDs indicadores mudem seu comportamento. A outra possibilidade (mais atrativa ao meu ver) é transformar a placa em um pequeno gerador de funções que possui também um osciloscópio rudimentar.
Através da interface web (que utiliza a serial para comunicação) você pode selecionar algumas formas de onda (senoidal, quadrada e dente de serra), definir a tensão de saída do sinal, frequência do sinal e de atualização do DAC. Pode controlar também o PGA formado pelo AmpOp, permitindo alterar o ganho via código.
O exemplo a seguir mostra a Launchpad gerando uma senoide de 1 Hz com 100 mVp que foi amplificada 17x através de um amplificador não inversor.
No próximo exemplo é gerado o mesmo sinal, mas utilizando um amplificador inversor com ganho 16x.
Note que em ambos os casos foram utilizados dois SAC’s, o primeiro utilizando o DAC para gerar o sinal e o AmpOp na configuração de buffer, o segundo estágio recebe o sinal do primeiro via roteamento interno e é utilizado como PGA (não inversor ou inversor). O roteamento interno funciona através dos pares 2/0 e 3/1, mas nada impede que em aplicações mais complexas seja utilizado um roteamento externo unindo os 4 módulos de acordo com a necessidade.
O demo ainda permite selecionar uma das entradas do PGA conectadas externamente, permitindo que utilizemos o OpAmp com um sinal externo. Apliquei um sinal triangular com 50 mVp e 50 mV de offset e configurei o PGA como amplificador não inversor com ganho 33x. Na interface é possível ver o resultado através do próprio ADC de 12 bits do uC funcionando como um osciloscópio.
O resultado através da interface Analog Discovery utilizada para gerar o sinal e capturar o sinal amplificado.
O MSP430FR2355 é bastante interessante para desenvolver aplicações que demandem de um uC, baixo consumo e periféricos analógicos como o ADC, DAC e AmpOp.
Saiba mais
Nova Launchpad MSP-EXP430FR2433 da Texas Instruments










Ola Haroldo. Parabens pelo artigo! Excelente.
Tenho uma duvida… Na segunda demo, um sinal é gerado utilizando DAC e eh medido por um ADC do microcontrolador? E pra gerar o sinal, uma interface web é utilizada, e o miocrocontrolador recebe a configuração do DAC via USB, que é a interface de comunicação da placa com o PC?
Obrigado Thiago.
Nos dois primeiros demos o sinal é gerado pelo DAC e o usuário tem um feedback da ação do PGA (AmpOp) através do ADC, detalhe que o roteamento disso é interno, o que facilitar mais ainda.
A interface roda sobre o browser através de um plugin da TI que permite a comunicação via USB/Serial. os dados são enviados no formato JSON.
Nossa, o roteamento é interno? entao nao tem jumper que liga um pino no outro?
Mesmo com roteamento, o sinal tambem esta presente no pino? Nossa, muito bom!!!
Sim, é muito versátil. As saídas dos pares 0/2 e 1/3 podem ser roteadas entre si, evitando conexões externas, mas você pode simplesmente disponibilizar no pino e conectar em algo. Com um jumper externos da para cascatear os 4 SAC’s