Introdução
Os strain gauges, ou extensômetros, são sensores amplamente utilizados na medição de deformações mecânicas em materiais devido à aplicação de forças externas. A deformação é registrada por variações na resistência elétrica do sensor, que são diretamente proporcionais ao estiramento ou compressão do material. Tais medições são essenciais para o monitoramento de estruturas, a análise de tensões e o controle de processos industriais. No entanto, para garantir a precisão das medições, é fundamental realizar o adequado condicionamento do sinal proveniente dos strain gauges, considerando fatores como ruídos e variações de temperatura.
Este estudo tem como objetivo o desenvolvimento e a implementação de um sistema de condicionamento de sinal para strain gauges, utilizando um circuito baseado em amplificadores operacionais e outros componentes eletrônicos, como reguladores de tensão e filtros passa-baixa. A proposta é simular a função de uma balança de precisão, com a leitura das deformações causadas pela aplicação de cargas em uma barra de alumínio equipada com sensores. A combinação de hardware e software, por meio de um microcontrolador Arduino, permite a obtenção e exibição dos valores de massa aplicados, com o benefício de facilitar a interface com o usuário e a coleta de dados em tempo real.
Este trabalho busca não apenas a aplicação prática de técnicas de eletrônica e instrumentação, mas também a análise do desempenho do sistema em termos de precisão, sensibilidade e estabilidade, com o objetivo de contribuir para o desenvolvimento de sistemas de medição mais acessíveis e eficientes.
O que é um Strain Gauge?
O strain gauge (ou medidor de deformação) é um sensor utilizado para medir variações no comprimento de um material quando este é submetido a forças externas, como compressão, tração ou torção. Essas mudanças no comprimento do material geram variações na resistência elétrica do strain gauge, que podem ser detectadas e convertidas em dados quantitativos. Essa alteração na resistência está diretamente relacionada à deformação do material, permitindo o monitoramento das tensões e pressões a que o material está sendo submetido. O strain gauge é amplamente utilizado em testes de materiais, estruturas e componentes, sendo uma ferramenta fundamental na engenharia mecânica, aeroespacial, civil e em outras áreas que envolvem análise de estresse e deformação.
O que é condicionamento de sinal?
O condicionamento de sinal é um processo essencial em sistemas de medição e controle, onde o objetivo é ajustar ou modificar o sinal de entrada para que ele seja adequado para processamento ou leitura por instrumentos de medição, como sistemas de aquisição de dados, sensores ou dispositivos de controle. O sinal de entrada, que pode ser de natureza elétrica, mecânica, térmica, entre outras, necessita frequentemente de ajustes em sua amplitude, frequência, impedância ou até mesmo filtragem de ruídos, para que o sinal de saída seja de fácil interpretação ou compatível com os requisitos do sistema de medição.
O condicionador de sinal, portanto, é um dispositivo projetado para realizar essa função de transformação e adaptação do sinal. Dependendo da aplicação, ele pode realizar várias funções, como amplificação, filtragem, conversão de sinal analógico para digital, isolação galvânica, conversão de sinais de corrente para tensão, e vice-versa, entre outras. Esses dispositivos são fundamentais em ambientes industriais, sistemas de automação, instrumentação científica e em várias outras áreas onde sinais precisam ser adaptados para a correta análise e controle.
Planejamento do circuito
Iniciou-se com o desenho e os cálculos dos componentes necessários para a montagem do circuito. Neste momento, foram abordadas as definições e explicações de utilização do experimento proposto.
O amplificador operacional LM324 é um circuito integrado (CI) amplamente utilizado em diversos tipos de circuitos eletrônicos, especialmente em aplicações de amplificação de sinais de baixa frequência e processamento de sinais analógicos. Ele foi escolhido para o circuito devido a suas características e vantagens específicas, que o tornam ideal para este tipo de aplicação.
O regulador Zener BZX79C foi escolhido para o circuito devido à sua capacidade de manter uma tensão constante de 5,1V, mesmo com variações na corrente de entrada. Este diodo semicondutor opera em polarização reversa e é ideal para regular a tensão elétrica em aplicações que exigem estabilidade. A corrente máxima suportada pelo modelo é de 500mA, o que é suficiente para o funcionamento seguro do circuito. A escolha do BZX79C garante uma alimentação estável, essencial para o bom desempenho dos componentes do circuito, como os amplificadores operacionais.
Para controlar os ruídos, foi utilizado um filtro passa-baixa composto por um capacitor de 100 µF e um resistor R1. A frequência de corte (FC) foi determinada por cálculo, permitindo atenuar sinais de alta frequência indesejados.
O cálculo resultou em uma resistência de 1380 Ω, assim, sendo utilizado um resistor comercial de 1K5 (1,5 kΩ).
O projeto e o cálculo para o controle da corrente na ponte de wheatstone envolvem a utilização de um circuito de losango composto por quatro resistores, que permite a medição precisa de uma resistência elétrica desconhecida. Este circuito, inicialmente desenvolvido por Samuel Hunter Christie em 1833, foi amplamente popularizado por Charles Wheatstone, que o descreveu em detalhes uma década depois.
Foi utilizado o resistor de 4,7 kΩ (RS comercial) devido à sua disponibilidade no mercado, sendo um valor comum e facilmente encontrado. Além disso, este valor é próximo ao valor teórico de 5,1 kΩ, garantindo um desempenho adequado para a aplicação.
Projeto do Ganho do Amplificador de Instrumentação
O projeto do ganho do amplificador de instrumentação foi desenvolvido visando otimizar a amplificação do sinal de entrada. O ganho foi calculado levando em consideração as especificações do circuito e as características dos componentes utilizados. O valor do ganho foi ajustado de acordo com a necessidade de amplificação do sinal, garantindo a precisão e a estabilidade do amplificador dentro dos parâmetros estabelecidos para a aplicação em questão.
Nesta etapa, foram definidos cinco valores de ganho, conforme apresentado na tabela a seguir. Para cada valor, foi realizado o cálculo correspondente, a fim de determinar o ganho mais adequado, permitindo sua escolha conforme a necessidade. A seleção do ganho foi baseada na resistência ôhmica obtida nos cálculos para o resistor RG (Resistor de Ganho).
| Ganho (G) | Resistor (RG) |
| 100 | 94,9Ω |
| 200 | 47Ω |
| 300 | 31Ω |
| 400 | 23,5Ω |
| 500 | 18,8Ω |
Conforme observado, o valor da resistência do resistor RG diminui à medida que o ganho aumenta.
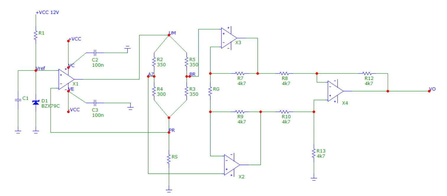
Após a seleção do ganho, iniciou-se a montagem do circuito. No entanto, foi identificada a presença de ruído, instabilidade no funcionamento e a necessidade de realizar um ajuste de “zero”. O circuito final está representado na figura a seguir:
A figura acima apresenta o circuito para o ajuste de zero. O ganho escolhido para o circuito foi de 100 vezes. A seguir é mostrado o cálculo para R2.
O objetivo deste trabalho é o reconhecimento de massas específicas, com o intuito de simular o comportamento de uma balança, o que se mostrou eficaz para a proposta. Os strain gauges estavam fixados em uma barra de alumínio, a qual estava devidamente presa a uma superfície plana. Os cabos dos sensores foram conectados às saídas correspondentes no circuito montado na placa de ensaios, e o sinal gerado foi apresentado no osciloscópio.
O comportamento dos sensores na barra pode ser entendido da seguinte forma: quando um peso conhecido é aplicado na extremidade da barra, em um ponto pré-determinado, a barra metálica sofre um alongamento, o que resulta em uma diminuição do seu volume devido à redução da área da seção transversal. Como consequência, a resistência elétrica da barra aumenta, uma vez que o alongamento aumenta o comprimento e diminui a área da seção transversal. De maneira oposta, quando a barra é comprimida, a resistência diminui, pois ocorre o aumento da área da seção transversal e a diminuição do comprimento.
Para efeito de teste, a barra foi flexionada manualmente, para cima e para baixo, e o resultado foi observado no osciloscópio. A resposta exibida foi variável, refletindo uma onda senoidal, com oscilação para cima ou para baixo em torno da linha média do osciloscópio, conforme esperado. Utilizando uma balança, foram adquiridos pesos aleatórios de objetos disponíveis no laboratório.
Abaixo, apresenta-se a relação entre a massa obtida na balança e a escala de tensão medida no multímetro:
| Massa (gr) | Tensão (V) |
| 34 | 0,20 |
| 139 | 0,89 |
| 284 | 1,81 |
| 371 | 2,47 |
| 448 | 3,03 |
Observou-se um aumento na tensão à medida que a massa aplicada na barra metálica, onde os sensores estavam fixados, era incrementada. O experimento se tornou mais eficaz à medida que novos testes foram realizados. Em seguida, iniciou-se a integração de um Arduino e seu respectivo código, permitindo que, além do osciloscópio, as medições fossem também apresentadas na tela do Arduino. Isso proporcionou uma interface mais eficiente de saída para um possível usuário do sistema, uma vez que o osciloscópio exibe apenas formas de onda e valores de tensão, enquanto as informações mostradas no Arduino refletem a proposta real do trabalho: a apresentação de valores de massa obtidos por meio da pesagem de objetos.
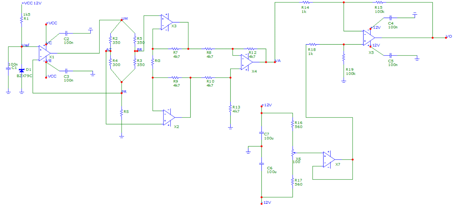
A seguir, é apresentado o circuito final, contendo todos os componentes e seus respectivos valores:
A inclusão do CI4558 foi necessária devido ao aumento da demanda operacional no circuito, especificamente no que se refere à necessidade de realizar ajustes de zero de maneira mais precisa e eficiente. Este componente proporciona maior estabilidade e confiabilidade no processo de calibração, atendendo de forma mais adequada às exigências operacionais do sistema. Sua implementação visa otimizar o desempenho do circuito, garantindo que os ajustes de zero sejam realizados com a precisão necessária para o correto funcionamento do sistema como um todo.
Para aprimorar a resolução das amostras, foram implementados ajustes no algoritmo do Arduino. Durante esta fase, diversas calibrações foram realizadas com o auxílio de uma balança de precisão, a qual necessitou de ajustes constantes devido às variações no circuito e à alta sensibilidade alcançada. O ganho obtido chegou a atingir 20.100 vezes.
Código
/*
The circuit:
* LCD RS pin to digital pin 12
* LCD Enable pin to digital pin 11
* LCD D4 pin to digital pin 5
* LCD D5 pin to digital pin 4
* LCD D6 pin to digital pin 3
* LCD D7 pin to digital pin 2
* LCD R/W pin to ground
* 10K resistor:
* ends to +5V and ground
* wiper to LCD VO pin (pin 3)
*/
// include the library code:
#include <LiquidCrystal.h>
#include <math.h>
// initialize the library by associating any needed LCD interface pin
// with the arduino pin number it is connected to
const int rs = 12, en = 11, d4 = 5, d5 = 4, d6 = 3, d7 = 2;
LiquidCrystal lcd(rs, en, d4, d5, d6, d7);
int analogPin = A0;
float measuredMassa[256];
float mediaMassa;
void setup() {
// set up the LCD's number of columns and rows:
lcd.begin(16, 2);
lcd.clear();
pinMode(6,OUTPUT);
analogWrite(6,10);
}
void loop()
{ mediaMassa = 0;
for (int i=0; i<=255; i++){
delay(10);
measuredMassa[i] = readMassa();
mediaMassa = mediaMassa + measuredMassa[i];
}
mediaMassa = mediaMassa/256;
updateDisplay();
delay(500);
}
float readMassa()
{
int a = analogRead(analogPin);
float volts = a /204.6;
float massa = 146.78*volts+8.6175;
//float res = (50E3/volts)-10E3;
//float temp = -23.8095*log(res/79564);
return massa;
}
void updateDisplay()
{
lcd.setCursor(0,0);
lcd.print("MASSA: ");
lcd.print(mediaMassa);
lcd.print(" g");
lcd.print(" ");
}Nos testes realizados com o Arduino, ajustes também foram feitos no tempo e na quantidade de amostras coletadas, que variaram de 100 a 500 amostras, conforme apresentado na tabela a seguir:
| Quantidade de amostras realizadas | Comentário no código |
| 100 | ***** |
| 200 | ***** |
| 256 | 53% de memória usada |
| 325 | 70% de memória usada |
| 400 | 81% de memória usada |
| 450 | 91% de memória usada |
| 475 | 96% de memória usada |
| 490 | 99% de memória usada |
A melhor performance foi alcançada com 256 amostras por segundo, pois valores superiores a essa taxa geraram indícios de problemas de instabilidade, possivelmente devido à limitação de memória do equipamento.
Conclusão
Em conclusão, o trabalho desenvolvido demonstrou a eficácia do uso de Strain Gauges em conjunto com um circuito de condicionamento de sinal para medir deformações e estimar a massa de objetos. Através de cálculos precisos e ajustes no circuito, como o uso do amplificador de instrumentação e reguladores de tensão, foi possível obter um sistema estável e preciso. A implementação do Arduino para visualização dos dados na tela, além do osciloscópio, aprimorou a interface do sistema e possibilitou uma análise mais eficiente. Os testes mostraram uma boa relação entre a massa aplicada e a tensão medida, com a melhor resolução obtida a 256 amostras por segundo, evitando instabilidade do sistema devido à limitação de memória. O trabalho demonstrou ser eficaz para o reconhecimento de massas específicas e a obtenção de medições precisas em sistemas de pesagem.








