Caro leitor, nos últimos três artigos da série abordamos o que levou ao desenvolvimento deste projeto bem como as características desejáveis, abordamos também o projeto da fonte linear que alimenta os componentes deste circuito e por fim abordamos a referência de tensão propriamente dita, da qual derivamos outras tensões através de amplificadores diferenciais de precisão. Neste artigo abordaremos os resultados obtidos pelo projeto e também modificações futuras.
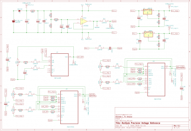
A figura 1 apresenta o esquemático completo juntando todas as etapas anteriormente abordadas. Como a ideia deste projeto é ser Open Source optei pelo seu desenvolvimento em uma ferramenta que compartilhasse desta característica, utilizando então o software Kicad para o desenvolvimento dos esquemáticos e PCB. Os arquivos estão disponíveis no meu Github. Fique à vontade para baixá-los. Indico a leitura desta série do Luis Claudio sobre o Kicad.
Por ser o meu primeiro projeto deste tipo fiquei bastante contente com os resultados obtidos, em especial sobre a exatidão das tensões obtidas em modo stock (sem calibração) e também sobre a estabilidade dos valores quando analisados com um equipamento de referência. A figura 2 apresenta a versão 3D da placa gerado no Kicad.
A PCB foi desenvolvida em duas camadas mas de uma maneira que torna possível sua confecção com métodos DIY (do it yourself). Entretanto, como queria um acabamento melhor e ao mesmo tempo evitar a dor de cabeça de fabricá-la em casa, decidi realizar sua confecção em uma pequena empresa nacional. Devido às limitações do processo evitei ao máximo a utilização de vias (ausência de vias metalizadas). A maioria das transposições de camada utilizam pinos dos componentes PTH que estão facilmente acessíveis, mesmo assim infelizmente foram necessárias algumas vias para finalizar o roteamento.
Na figura 2 é possível notar um grande plano de terra em ambas as faces e outro menor próximo à entrada da alimentação. Como utilizamos um terra virtual, o GND da fonte de alimentação se tornou diferente do VGND do restante do circuito. Os planos separados evitam a transferência de ruídos da etapa de entrada para o VGND do circuito.
Para validação e calibração do projeto utilizou-se o seguinte setup: Power Bank para alimentação, módulo DC/DC para elevar a tensão ao nível necessário, PCB densenvolvida e multímetro de bancada HP3478A.
Resultados sem calibração
Quando comecei a imaginar este projeto um dos principais objetivos é que o mesmo funcionasse com grande exatidão sem a necessidade de passar por uma calibração externa, afinal, nem todo mundo tem fácil acesso a um multímetro de precisão de 5,5 casas ou mais (ok, o termo mais correto seria de exatidão mas é assim que comumente ele é classificado). Na verdade este foi um dos motivos que me fez aguardar alguns meses até iniciar esta série, eu queria garantir esta característica.
Como comentado anteriormente, o circuito pode funcionar sem as etapas de calibração, incluindo a fonte com o LM337 que gera a alimentação pseudo negativa. Além de simplificar o projeto e diminuir o BOM de componentes permite menor tensão de entrada, o que torna possível a alimentação diretamente por duas baterias de 9 V, o que é extremamente benéfico se considerarmos a questão do ruído. A tensão mínima que manteve a referência funcionando de maneira estável foi de 16 V, que pode ser aplicado diretamente ao terminal Bat_in, lembrando que este conector sobrepõe o diodo de proteção.
A tabela 1 a seguir apresenta os resultados da do projeto sem nenhuma calibração, ou seja, todos os jumpers relativos ao circuito de calibração foram removidos.
|
Ref. |
Tensão default |
erro default |
|
10,0000 |
9,99640 |
-0,036% |
|
5,0000 |
4,99810 |
-0,038% |
|
2,5000 |
2,49908 |
-0,037% |
|
1,2500 |
1,24946 |
-0,043% |
|
0,6250 |
0,62475 |
-0,040% |
A referência base REF102A utilizada neste protótipo possui uma tolerância inicial de ±0,01 V, ou 0,1%. Ou seja, nosso maior erro é bastante inferior ao máximo, chegando a -0,043%. Este resultado valida que o circuito encontra-se em conformidade com as características buscadas, além disso é interessante lembrarmos que grande parte das aplicações utilizam tolerâncias superiores a ±0,1%.
Resultados calibrando a referência base
Os resultados obtidos foram bastante interessantes, mas de posse de um multímetro de precisão é possível calibrar o circuito e com isso virtualmente zerarmos os erros. Digo virtualmente zerarmos porque temos certeza desta verificação até a quantidade de casas que o multímetro nos disponibiliza. Sendo assim, não sabemos o que acontece nas casas ocultas. Além do mais, mesmo a medição destes equipamentos possui certo grau de incerteza, além da tolerância percentual geralmente existe uma tolerância de ±x counts.
Podemos realizar a calibração apenas no range de 10 V ou calibrar também todas as saídas derivadas. Neste primeiro momento demonstrarei que apenas a calibração da referência base já corrige satisfatoriamente os erros das outras saídas.
|
Ref. |
Tensão cal. 10V |
erro cal. 10V |
|
10,0000 |
10,00000 |
0,000% |
|
5,0000 |
4,99990 |
-0,002% |
|
2,5000 |
2,49998 |
-0,001% |
|
1,2500 |
1,24992 |
-0,006% |
|
0,6250 |
0,62498 |
-0,003% |
Veja, os erros de todas as saídas derivadas foram minimizados e isto já era esperado, afinal, corrigimos o sinal que da origem aos outros. Podemos relacionar os erros restantes com as características/imperfeições dos amplificadores diferenciais de precisão utilizados, principalmente com os parâmetros input voltage bias, input current bias e gain error relacionado a tolerância dos resistores internos.
Resultados calibrando todas as saídas
Como o leitor pode esperar, calibrando todas as saídas virtualmente zeramos o erro. Utilizando um multímetro com mais casas seria possível incrementar a exatidão deste projeto e ainda verificar os erros relativos à medição com o multímetro atual. Por exemplo, com um multímetro de 7,5 casas conseguiríamos teoricamente calibrar duas casas a mais que em um multímetro de 5,5 casas, isso se desconsiderarmos os ranges de operação do equipamento.
Um ponto importante é que apesar de estarmos utilizando reguladores lineares para estabilizar a alimentação, a tensão em sua saída varia um pouco em função da entrada. Deste modo deve-se evitar de variar muito a tensão aplicada ao circuito depois de calibrado, evitando que a calibração sofra modificações. Após alguns testes decidi modificar a tensão aplicada ao circuito para 17,5 V. Este valor valor mantém as calibrações estáveis ao mesmo tempo que torna possível a alimentação através de duas baterias de 9 V mantendo o circuito de trimming.
A tabela a seguir apresenta todos os resultados.
|
Ref. |
Tensão default |
erro default |
Tensão cal. 10V |
erro cal. 10V |
Cal. Total |
erro cal. total |
|
10,0000 |
9,99640 |
-0,036% |
10,00000 |
0,000% |
10,00000 |
0,000% |
|
5,0000 |
4,99810 |
-0,038% |
4,99990 |
-0,002% |
5,00000 |
0,000% |
|
2,5000 |
2,49908 |
-0,037% |
2,49998 |
-0,001% |
2,50000 |
0,000% |
|
1,2500 |
1,24946 |
-0,043% |
1,24992 |
-0,006% |
1,25000 |
0,000% |
|
0,6250 |
0,62475 |
-0,040% |
0,62498 |
-0,003% |
0,62500 |
0,000% |
Os resultado obtidos mostram que o projeto alcança a exatidão necessária a maioria dos projetos, podendo ser um grande aliado em projetos relacionados a instrumentação e conversão de sinais.
Como esta é uma versão inicial, algumas melhorias podem ser implementadas visando incrementar ainda mais a qualidade do projeto. Entre elas listaria:
- A adição de capacitores na malha de feedback dos reguladores lineares, o que segundo o datasheet incrementaria o PSRR;
- Adicionar capacitores de desacoplamento de baixo valor aos amplificadores operacionais que neste projeto contam com capacitores de maior valor para manter a estabilidade da alimentação;
- Possível utilização de guard rings tornando as saídas de sinal mais imunes a interferências externas;
- Substituição da REF102A pela REF102C já que este grade possui maior exatidão inicial. Isso minimizaria ainda mais a necessidade de calibração externa;
- Utilização de trimpots de maior qualidade com mecânica adequada, evitando que perca-se a calibração além de facilitar o processo;
- E finalmente a confecção da placa através de processo que permita vias e microvias metalizadas além da utilizaçaõ de componentes SMD para diminuir o tamanho da placa (uma placa de 4 vias seria bastante interessante para minimizar as interferências e isolar trilhas de sinais com trilhas de alimentação.
Chegamos ao final desta série. Espero que este projeto seja útil a mais pessoas. Sintam-se à vontade para deixar seu comentário e também modificar o projeto para suas necessidades, também compartilhando conosco.
Aproveito para deixar meu agradecimento aos meus amigos articulistas do embarcados que deram suas opiniões durante o desenvolvimento do projeto e revisão dos artigos. E um agradecimento especial a Texas Instruments que forneceu os componentes chave para realização deste protótipo.











Qual seria a corrente máxima suportada? ela e definida pela capacidade do amp op?
Haroldo, você que gostou da área de referências de tensão deveria dar uma olhada no fórum do VoltNuts, tem cada coisa lá de deixar qualquer um de queixo caído.
Obrigado pela indicação @disqus_leAYGoEeAB:disqus, eu não conhecia a revista Nuts&Volts nem seu fórum. Com certeza encontrarei muito material interessante para estudar. Procurando o fórum deles acabei encontrando alguns projetos interessante no fórum do EEVblog.