A limitação de pinos de entrada e saída é um dos desafios mais recorrentes no desenvolvimento de sistemas embarcados. À medida que os projetos evoluem, cresce a necessidade de conectar sensores, atuadores, interfaces de usuário e sinais de controle, frequentemente excedendo a capacidade de GPIO disponível no microcontrolador.
Soluções tradicionais, como a troca por um microcontrolador maior ou o uso de multiplexação, podem impactar custo, consumo de energia, complexidade de firmware e previsibilidade do sistema. Nesse contexto, os expansores de GPIO surgem como uma alternativa eficiente, permitindo ampliar a quantidade de I/Os utilizando interfaces seriais já existentes no sistema.
Este artigo analisa o TXE8116, um expansor de GPIO de 16 bits baseado em SPI, destacando sua arquitetura interna, recursos de controle e impacto prático em projetos embarcados.
Vídeo técnico
Para uma visão prática da arquitetura, funcionamento e aplicações do TXE8116, assista ao vídeo abaixo:
Se preferir, continue a leitura para uma análise técnica detalhada da solução.
Visão Geral da Solução
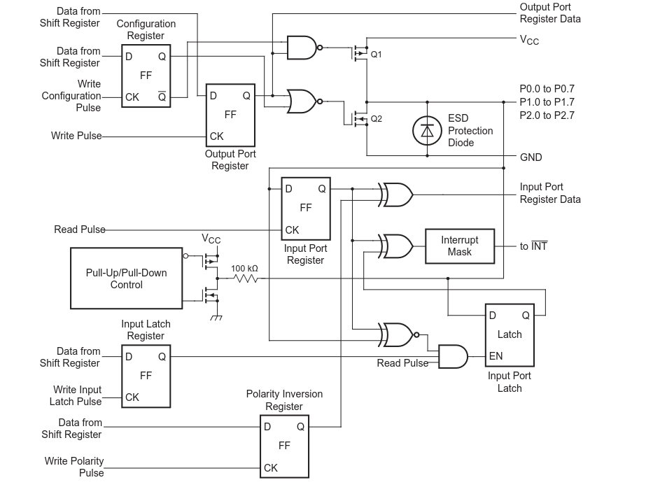
O TXE8116 é um expansor de entrada e saída digital que adiciona 16 linhas de GPIO a um sistema através de uma interface SPI de quatro fios. Ele opera em uma faixa de tensão de 1,65 V a 5,5 V, o que facilita sua integração em diferentes domínios de tensão.
Diferente de abordagens mais simples, o TXE8116 oferece controle detalhado de cada pino, com suporte a configuração individual de direção, tipo de saída, inversão de polaridade e recursos adicionais voltados à robustez do sinal.
Esse tipo de dispositivo é particularmente útil em sistemas onde o microcontrolador possui número limitado de GPIOs, mas já dispõe de uma interface SPI disponível. Também é relevante em arquiteturas distribuídas, onde o expansor pode ser posicionado fisicamente próximo aos sinais de interesse, reduzindo complexidade de roteamento no PCB.

Arquitetura e Subsistemas

Interface SPI e Controle de Comunicação
A comunicação com o TXE8116 é realizada por meio de uma interface SPI padrão, com suporte a frequências de até 10 MHz em sistemas operando acima de 3,3 V e até 5 MHz em tensões mais baixas.
Por se tratar de uma interface síncrona controlada pelo master, o SPI oferece comportamento determinístico, característica importante em aplicações onde previsibilidade de comunicação é essencial.
O dispositivo também suporta topologias em daisy-chain, permitindo a conexão de múltiplos expansores em série utilizando um único sinal de chip select. Além disso, o modo de leitura em burst possibilita acessar múltiplos registradores em uma única transação, reduzindo overhead de comunicação.
Organização de Registradores e Controle de I/O
O controle dos GPIOs é realizado por meio de registradores internos acessados via SPI. Essa abordagem permite configuração bit a bit de cada pino, incluindo:
- Direção (entrada ou saída)
- Tipo de saída (push-pull ou open-drain)
- Inversão de polaridade
- Habilitação de resistores internos
Os estados de entrada e saída são armazenados em registradores dedicados, o que permite leitura consistente dos sinais e atualização controlada das saídas.
Além disso, os outputs são latched, ou seja, mantêm seu estado mesmo entre transações SPI, garantindo estabilidade no comportamento dos pinos.
Subsistema de Entrada: Filtragem e Estabilidade
O TXE8116 incorpora recursos voltados à integridade dos sinais de entrada. Um dos principais é o filtro de glitch, que descarta pulsos de curta duração causados por ruído elétrico ou interferência.
Outro recurso relevante é o bus-hold, que mantém o último estado lógico do pino quando ele não está sendo ativamente dirigido. Isso reduz a necessidade de resistores externos de pull-up ou pull-down em determinadas situações e evita estados indefinidos.
Esses mecanismos são particularmente importantes em ambientes industriais, onde ruído e transientes são comuns.
Sistema de Interrupção
O dispositivo possui uma saída de interrupção ativa em nível baixo, do tipo open-drain, que pode ser conectada diretamente a uma linha de interrupção do microcontrolador.
A interrupção é gerada tipicamente quando há mudança de estado em pinos configurados como entrada. Isso permite implementar uma arquitetura orientada a eventos, reduzindo a necessidade de polling contínuo via SPI.
Esse recurso contribui diretamente para a eficiência do sistema, especialmente em aplicações com múltiplos dispositivos periféricos.
Modo Fail-safe e Controle de Reset
O TXE8116 inclui um mecanismo de reset ativo em nível baixo, que permite reinicializar o dispositivo sem a necessidade de desligar a alimentação.
Além disso, o modo fail-safe garante comportamento previsível dos pinos em situações de falha, como perda de alimentação ou inconsistências operacionais. Esse tipo de recurso é relevante em aplicações críticas, onde o estado dos sinais deve ser controlado mesmo em condições adversas.
Desempenho e Casos de Uso
Do ponto de vista de desempenho, o uso de SPI com suporte a burst e operação síncrona permite transferências eficientes de dados, com baixa latência e alto controle sobre o timing.
O consumo em standby na faixa de microampères torna o dispositivo adequado para aplicações com restrição energética, enquanto a capacidade de corrente das saídas pode, em alguns casos, permitir o acionamento direto de cargas simples, como LEDs, dependendo da corrente exigida.

Aplicações típicas incluem:
- Automação industrial e controle de máquinas
- Equipamentos de teste e medição
- Sistemas embarcados com microcontroladores compactos
- Infraestrutura de telecomunicações e servidores
- Dispositivos médicos e instrumentação
Considerações de projeto
Apesar das vantagens, alguns pontos devem ser considerados:
- A latência aumenta em topologias daisy-chain
- A configuração inicial exige manipulação de registradores via SPI
- O uso de interrupções requer tratamento adequado no firmware
Desenvolvimento e Ferramentas
Para avaliação e prototipagem, a Texas Instruments disponibiliza o módulo TXE81xxEVM, que permite testar rapidamente as funcionalidades do expansor.
A integração com firmware é direta para sistemas que já utilizam SPI, sendo possível desenvolver drivers baseados em leitura e escrita de registradores.
O uso de recursos como burst mode e interrupções pode reduzir significativamente o consumo de CPU e simplificar a lógica de controle no firmware.
Além disso, a Mouser Electronics disponibiliza tanto o componente quanto o kit de avaliação, facilitando o acesso ao hardware para validação em bancada.

Conclusão
O TXE8116 é uma solução eficiente para expansão de GPIO em sistemas embarcados, especialmente quando há limitação de pinos no microcontrolador e necessidade de controle preciso de sinais digitais.
Sua arquitetura baseada em registradores, aliada a uma interface SPI de alta velocidade e recursos como filtragem de glitch, interrupções e suporte a daisy-chain, permite atender desde aplicações simples até sistemas mais exigentes.
Essa solução faz mais sentido em projetos que demandam escalabilidade de I/O, organização de hardware e previsibilidade de comportamento, sem aumentar significativamente a complexidade do sistema.











Bem poderoso hein Fábio. Mas não achei pra comprar na MOUSER … nem DIGIKEY … Tempo de entrega nestes distribuidores: 18 semanas. Pelo que vi não está em phase-out … pelo contrário … é tido como NOVO … Talvez … talvez … seja por isso o longo LT … mas estranhei estar com esse status e ser da TEXAS … Enfim …