As placas Freedom boards são excelentes plataformas para o estudo e aplicações utilizando os microcontroladores ARM Cortex-Mx da NXP. Possuem pinout Arduino, que facilita o acesso aos pinos do microcontrolador e o uso de shields presentes no mercado.
Neste artigo, vamos conhecer os detalhes da FRDM-KL25Z, umas das primeiras Freedom boards lançadas.
Detalhes do hardware da FRDM-KL25Z
A placa FRDM-KL25Z é uma plataforma de baixo custo para avaliação dos microcontroladores da série Kinetis L, que são microcontroladores ARM Cortex-M0+. O microcontrolador presente nesta placa é o MKL25Z128VLK4, que possui 128 KB de memória flash, 16 KB de memória SRAM, USB OTG (FS) e pode operar a até 48 MHz.
A figura 1 exibe a FRDM-KL25Z:
A seguir é apresentado o diagrama de blocos funcional do microcontrolador MKL25Z128VLK4:
A placa possui diversos recursos que auxiliam no desenvolvimento de aplicações interessantes utilizando os periféricos integrados. A seguir são exibidos os recursos presentes na placa:
- Slider touch capacitivo;
- Acelerômetro MMA8451Q;
- LED RGB;
- Diversas opções de alimentação – USB, bateria, Fonte externa;
- Pontos de acesso para medição;
- Facilidade de acesso aos pinos I/O e pinagem compatível com Arduino ™ R3;
- Interface de programação e debug OpenSDA.
Os recursos podem ser observados no diagrama de blocos da placa:
Alimentação da FRDM-KL25Z
Há diversas possibilidades de alimentação para a placa KL25Z. A tabela a seguir resume as formas possíveis:
Note que a interface OpenSDA só funciona quando o cabo está conectado à porta USB (J7).
O esquemático apresentado a seguir exibe a etapa de alimentação da placa:
Para programação/depuração está disponível na placa a interface OpenSDA, um padrão aberto para programação/depuração:
Pinagem
A seguir são exibidos os pinos disponíveis no conector de expansão da KL25Z:
Também é importante saber quais são os pinos utilizados para interface com os periféricos presentes na placa:
Esquemático e PCB
O esquemático e projeto da PCB estão disponíveis para download no site da NXP.
Abaixo são exibidos alguns circuitos interessantes presentes na placa.
Acelerômetro
MMA8451Q acelerômetro de 3 eixo com interface I2C e 2 pinos de I/O:
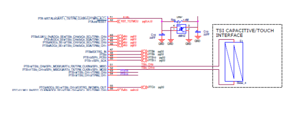
Touch capacitivo
Duas entradas para sensor capacitivo (TSI), TSI0_CH9 e TSI0_CH10, que estão conectados aos eletrodos capacitivos em forma de slider:
LED RGB
Programação
Para programação, é possível utilizar diversas plataformas dentre elas o KDS na própria NXP ou o mbed da ARM. A NXP disponibiliza um tutorial para os primeiros passos com a KL25Z, em seu site.
Você também pode dar os primeiros passos utilizando a plataforma mbed.
Esse foi uma pequena apresentação da placa FRDM-KL25Z da NXP. Caso tenha ficado alguma dúvida, deixe seu comentário abaixo.














Que sacanagem, o driver também não instala e nem reconhece, ….. paguei 200 reais para fazer downgrade do windows? NEM PARA RODAR UM PISCA PISCA…..
Olá Wilson, você ainda tem este kit de desenvolvimento? Se tiver, teria interesse em vender?
Além do exemplos de códigos apresentados nos tutoriais do fabricante, existe algum outro lugar onde eu possar encontrar outros códigos. Eu possuo esta placa e gostaria de explorar mas ela.
Olá Roniere!
Essa semana lançaremos um artigo com uma biblioteca para uso do FRDM-KL25Z com KDS. Você também pode testar a placa com o mbed: https://embarcados.com.br/conheca-frdm-kl25z-da-nxp/
Em breve serão publicados diversos artigos em ambas as plataformas.
Abraços
Roniere, alem disso vem exemplos com o mbed.
Ótimo isso!!! Será bom para eu poder praticar. Vou ficar atento!
Olá Roniere, você ainda tem este kit de desenvolvimento? Se tiver, teria interesse em vender?